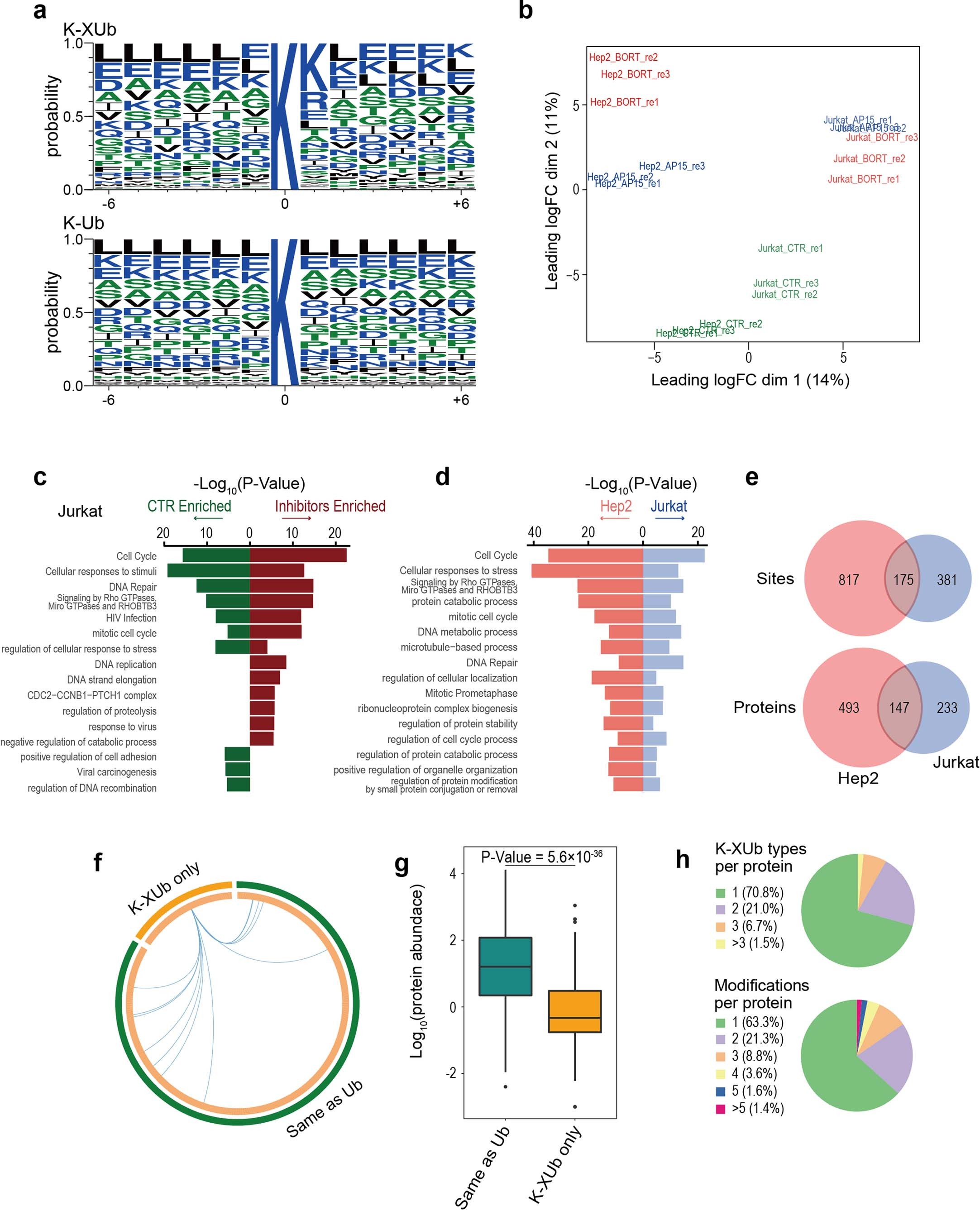
Extended Data Fig. 4: Analysis of K-XUb modification enriched by the UbiSite antibody.
From: Genetic code expansion reveals aminoacylated lysine ubiquitination mediated by UBE2W

a, Consensus amino acid frequencies surrounding the aminoacylated lysine (K-XUb) and canonical lysine (K-Ub) ubiquitination sites containing characteristic fragment. b, Multidimensional scaling (MDS) plot of samples. Different replicates of the same cell line and treatment were in the same color. c, Enrichment analysis of enriched proteins in Jurkat cells treated with vehicle (left columns colored in green) or inhibitor (Bort or AP15) (right columns colored in red). d, Enrichment analysis of inhibitors enriched proteins in Hep2 (left columns colored in red) and Jurkat cells (right columns colored in blue). e, Overlap of inhibitors enrichment sites and proteins in Hep2 and Jurkat cell lines, detailed figures are shown in Supplementary Data 3. f, Circos plot of overlapping ubiquitinated proteins that carried both aminoacylated lysine and lysine ubiquitination (Same as Ub) or carried only aminoacylated lysine ubiquitination (K-XUb only). Blue lines link proteins in the same gene set analyzed by GO enrichment. g, Boxplot of protein abundance distribution of ubiquitinated proteins that carried both aminoacylated lysine and lysine ubiquitination (Same as Ub) or carried only aminoacylated lysine ubiquitination (K-XUb only). Protein abundance data were acquired from PAXdb. P-value was calculated by two-sided t-test (n = 990 for Same as Ub proteins and n = 173 K-XUb only proteins). Boxplot bounds depict quartile 1, median and quartile 3, with whiskers at 1.5× interquartile range and outlier points. h, The type and number of K-XUb modification distributed in each protein. For c and d, p-values are calculated based on the cumulative hypergeometric distribution by Metascape.