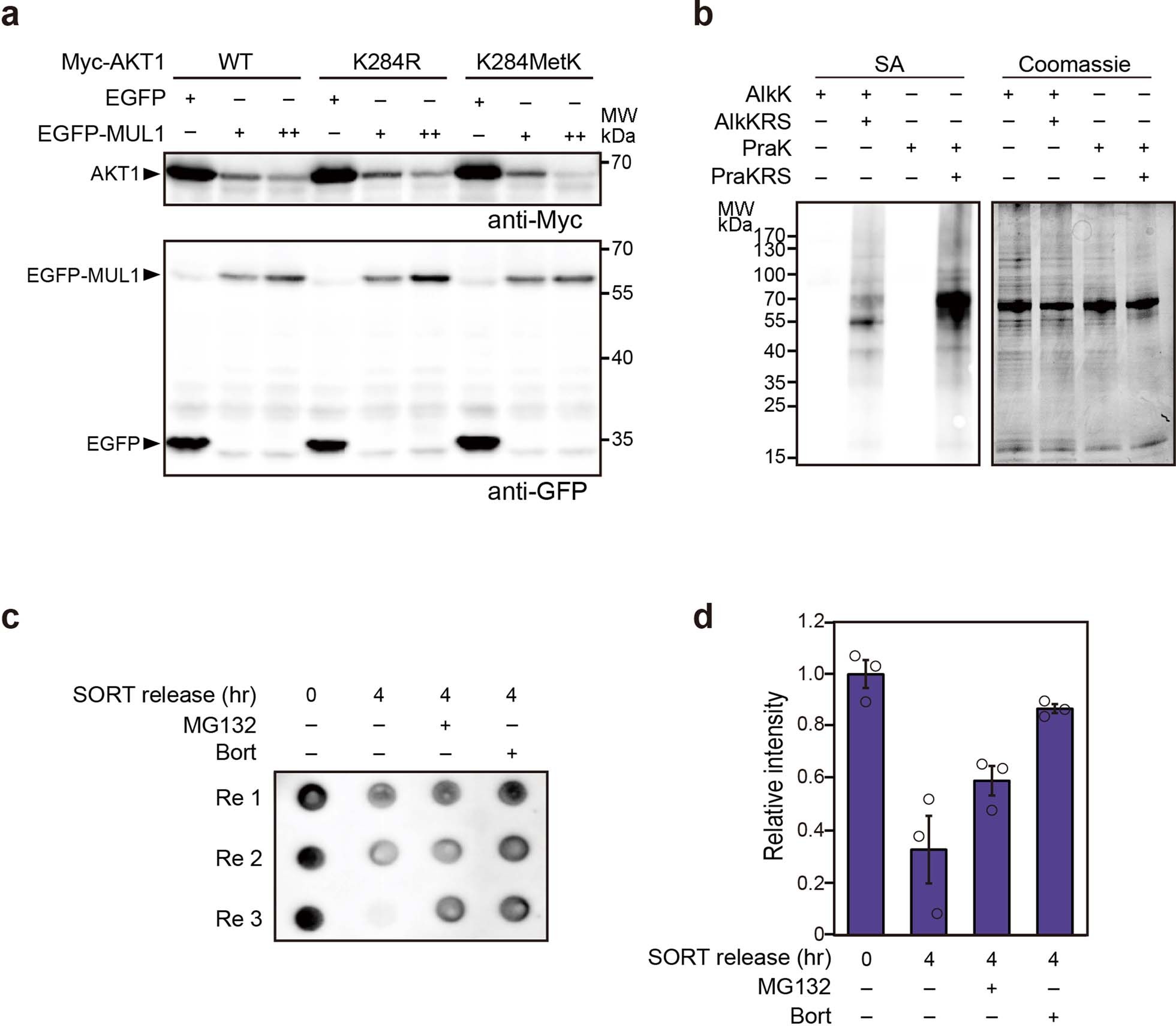
Extended Data Fig. 7: The degradation of individual protein and whole proteome in the presence or absence of E3 ligase or proteasomal inhibitors.
From: Genetic code expansion reveals aminoacylated lysine ubiquitination mediated by UBE2W

a, A representative western blot of the indicated AKT1 proteins in the presence or absence of E3 ligase. The quantification analysis was shown in Fig. 5d in the main text. The experiment in the figure was repeated twice with similar results. b, Residue-specific incorporation of UAAs via SORT in mammalian cells. The HEK293T proteomes were labelled with AlkK or PraK in a residue-specific manner via SORT. The successful incorporation of UAAs was verified by the azide-PEG3-biotin probe through click reaction and visualized with streptavidin (SA)-HRP blot. The Coomassie brilliant blue staining gel is provided as the loading control. The experiment in the figure was repeated twice with similar results. c, Dot blot analysis of the proteasomal inhibitors rescue of the proteome labelled with PraK using SORT. MG132, MG132 treatment; Bort, bortezomib treatment. Three biological replicates (Re) were performed. And the normalized data was shown in (d). Data are presented as mean values ± SEM. The experiment in the figure was repeated twice with similar results. Source data are provided as a Source Data file.