Extended Data Fig. 1: MEEB models for epiblast and mesoendoderm bifurcation.
From: DNA methyltransferases 3A and 3B target specific sequences during mouse gastrulation

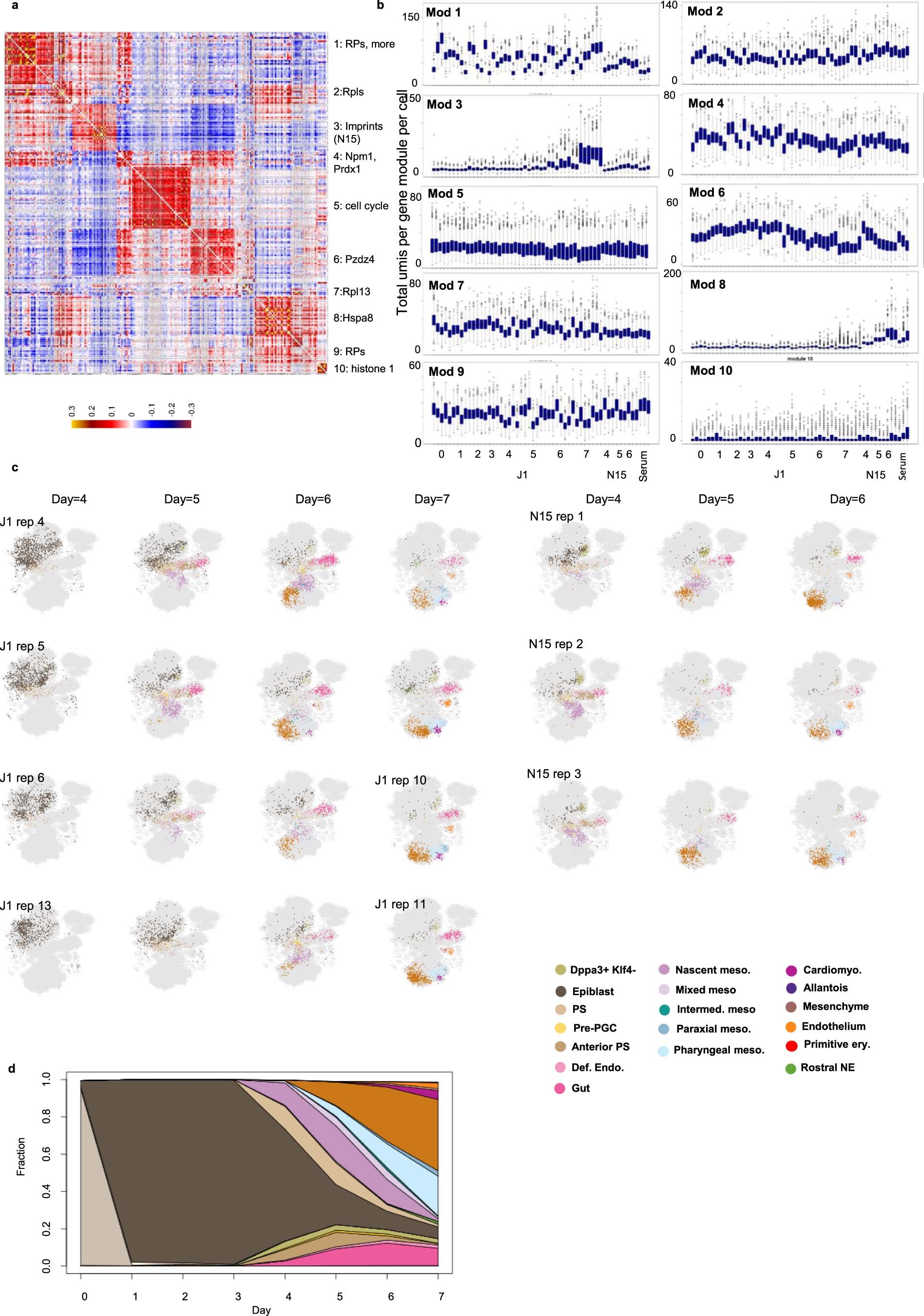
a, Correlation between single cell umi count in the wt dataset (downsampled profiles) is shown for genes excluded from the metacell features list. Exclusion is based on prior annotation of cell cycle and stress genes, and on quantification of the batch-to-batch differential expression of gene clusters. b, For each of 10 gene programs identified in a, the total UMI per cell per time point and replicate is shown using standard boxplots. Labeling of conditions specify MEEB day and line. The middle line indicates the median, box limits represent quartiles, and whiskers are 1.5× the interquartile range. c, 2D projection of J1 and N15 cells (see methods) from replicate experiments on different MEEB days. Shown is a partial subset of the batches with overlapping MEEB days, focusing on day 4,5,6 in which the critical stages of germ layer formation are observed. d, Distribution of annotated cell type/states over time.