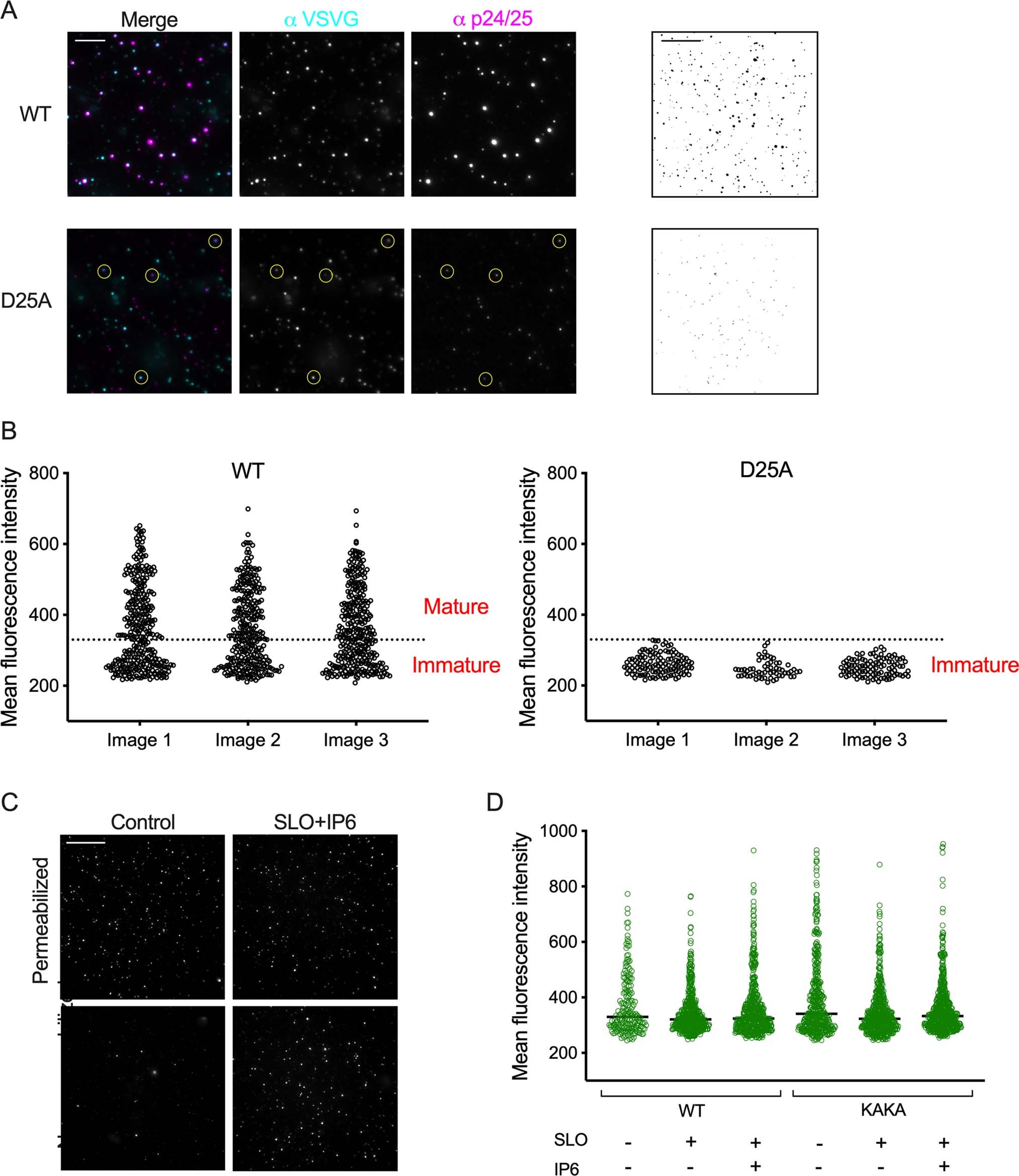
Extended Data Fig. 8: TIRF microscopy on WT or D25A protease mutant virions.
From: HIV-1 is dependent on its immature lattice to recruit IP6 for mature capsid assembly

(A, B) Virions were produced in 293T cells and adhered to Ibidi slides followed by fixation, permeabilization and antibody labeling. Virions were labeled with antibodies against p24 (in magenta) and VSV-G (in cyan) and imaged by TIRF microscopy. (A) Representative images of WT and D25A protease mutant virions. Yellow circles highlight examples of protease mutant capsids that co-localize with VSV-G. Scale = 5 μm. Right panels show representative images of masks used for particle analysis. Scale = 20 μm. (B) Analysis of mean p24 fluorescence intensity from three representative images of WT and D25A virions. Based on D25A data, the minimum threshold for mature capsid fluorescence was taken as 330. N = 3 biologically independent samples. (C) Virions either non-permeabilized or permeabilized and incubated with VSV-G antibody in the presence or absence of SLO and IP6. Scale = 5 μm. (D) Analysis of mean VSV-G fluorescence intensity of WT and KAKA virions under different conditions. N = 3 biologically independent samples.