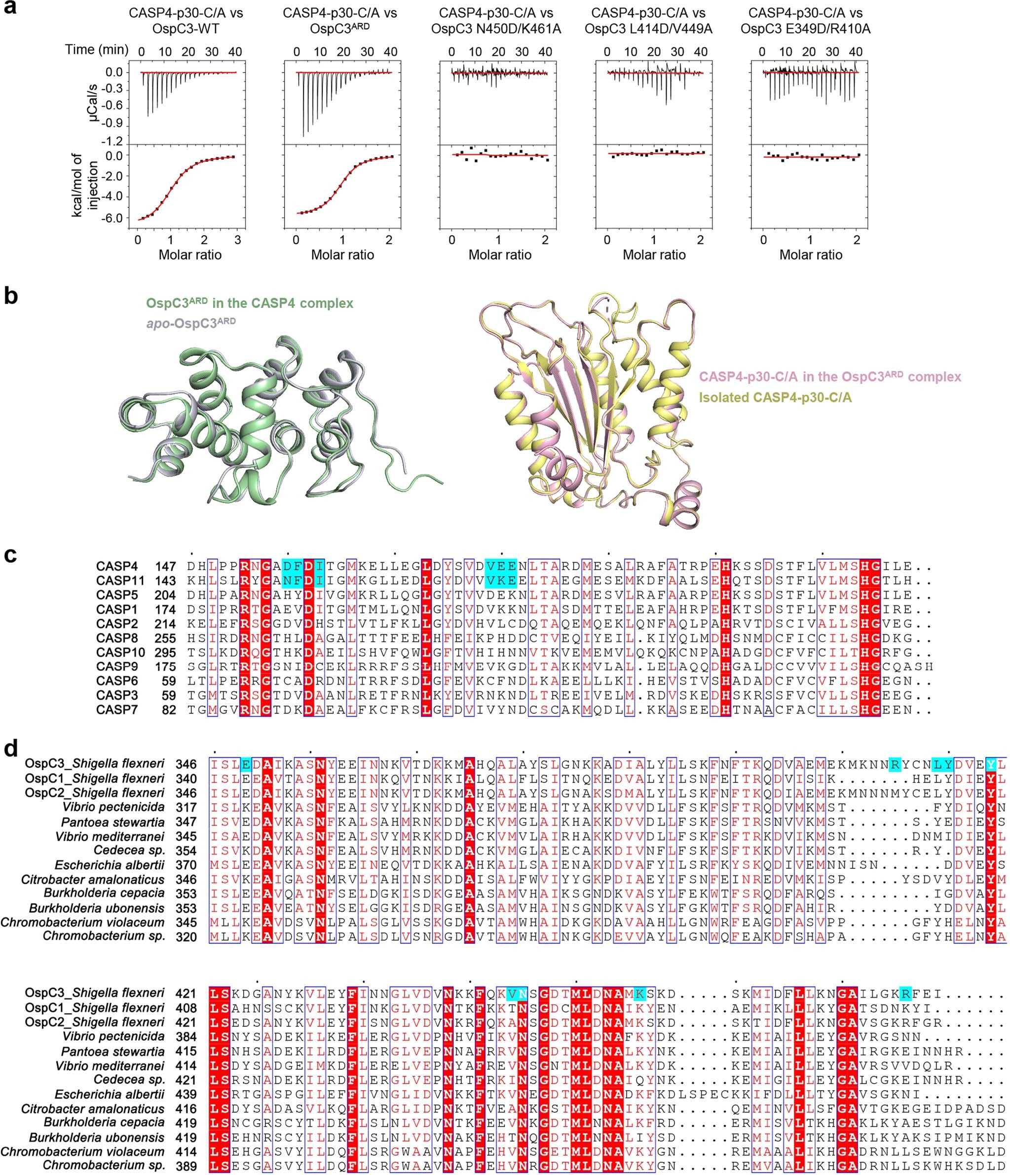
Extended Data Fig. 2: Characterization of the binding between OspC3ARD and caspase-4.

a, ITC profiles of caspase-4-p30-C/A binding to OspC3ARD or OspC3 (WT or an indicated mutant). Data are representative of three independent experiments. b, Structural comparisons of OspC3ARD and caspase-4-p30-C/A in the OspC3ARD–caspase-4 complex with their cognate apo-states. c, d, Alignments of caspase sequences around the OspC3ARD-binding region (c) and ARD sequences in different OspC3 homologues (d). Residues involved in OspC3ARD–caspase-4 binding are highlighted in cyan. Identical residues are in red background and conserved residues are in red. Numbers of the starting residues are indicated on the left. Accession numbers of OspC3 homologues are the same as previously reported19.