Fig. 3: Estrogen-dependent transcriptional burst results in replication stress and is associated with hybrid accumulation behind the replication fork.
From: Direct visualization of transcription-replication conflicts reveals post-replicative DNA:RNA hybrids

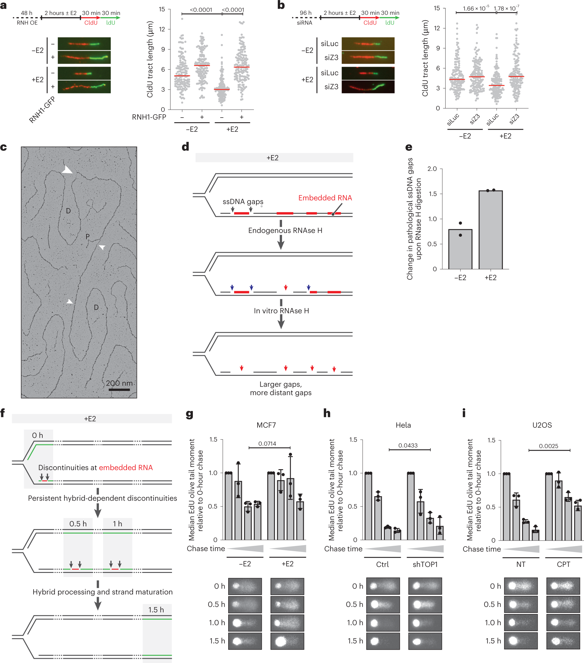
a,b, DNA fiber assay of MCF7 cells with or without 2 hours of E2 stimulation, combined with 48 hours of transient RNH1-GFP expression (a) or 96 hours of short interfering RNA (siRNA, siLuciferase (siLuc) and siZRANB3 (siZ3)) transfection (b) prior to E2 treatment. Left, assay set-up (top), with representative DNA fibers (bottom). Right, quantification of CldU tract lengths (μm); at least 100 individual molecules were quantified per condition. Median fiber length is indicated in red. Statistical significance was determined by Kruskal–Wallis test, followed by Dunn’s test. Triplicate data of these experiments are provided in Extended Data Figure 4b,d. c–e, EM analysis of pathological ssDNA gap formation on replicating genomic DNA from MCF7 cells with or without 2 hours of E2 and with or without in vitro RNase H digestion; 100 replication intermediates were quantified per condition (see Extended Data Fig. 4h,i). c, Representative replication fork with ssDNA gaps. P: parental; D: daughter; white arrow: ssDNA gap. Scale bar, 200 nm. d, Graphical model of changes in ssDNA accumulation, induced by endogenous RNase H and/or in vitro treatment with recombinant RNase H. e, Relative change in pathological ssDNA gaps upon in vitro treatment with RNase H (based on red numbers in Extended Data Fig. 4h,i). f–i, EdU alkaline comet assay to identify discontinuities in nascent DNA strands. A detailed explanation of the assay set-up is provided in Extended Data Figure 4j. i, Graphical model of how the EdU alkaline comet assay can reveal persistent DNA:RNA hybrid-induced discontinuities. g–i, EdU alkaline comet assay in different cellular systems of transcription-replication conflicts. Top, median EdU olive tail moments—indicating amount and distance of EdU-labelled DNA migrating from the head region—normalized to the 0-hour chase time point. Bar graph shows mean ± s.d., n = 3 independent biological replicates; at least 30 single EdU-positive cells were analyzed per condition and replicate. Bottom, representative EdU comets. Statistical significance was determined by one-tailed t-test with Welch’s correlation. g, MCF7 cells with or without 8 hours of E2 stimulation. h, Hela control and shTOP1 cells with 72 hours of 2 µg/ml doxycycline treatment. i, U2OS cells with or without 1 hour of 100 nM CPT treatment.