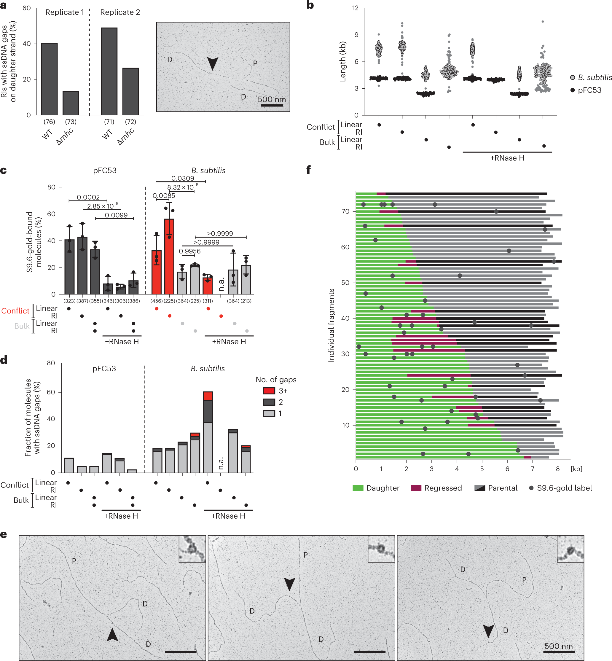
Fig. 5: DNA:RNA hybrids accumulate within replicating conflict DNA in Bacillus subtilis.
From: Direct visualization of transcription-replication conflicts reveals post-replicative DNA:RNA hybrids

a, EM analysis of ssDNA gaps within replicating conflict DNA from IPTG-induced WT and Δrnhc mutant strains. Left, fraction of RIs with at least one gap, from two independent biological replicates. The numbers below the graph indicate the number of molecules analyzed. Right, representative electron micrograph of a replication fork with a ssDNA gap. P: parental; D: daughter; R: regressed; black arrow: ssDNA gap. Scale bar, 500 nm. b–f, Immuno EM analysis of B. subtilis material, with pFC53 added as an internal control for S9.6-gold specificity. When indicated, samples were digested with RNase H in vitro. Of note, bulk RI and linear molecules were collected from the same sample. The RI fraction of B. subtilis was repeatedly lost during the RNase H digestion and had to be excluded from subsequent analysis (not applicable, n.a.). b, Length distribution of the imaged fragments. Black, pFC53; gray, B. subtilis material. At least 70 molecules were imaged for each fraction and fragment. Of note, the relative frequencies of pFC53 and B. subtilis material displayed do not represent the frequency observed in the sample: pFC53 molecules were added in large excess. c, S9.6-gold-binding frequency of pFC53 and B. subtilis with or without RNase H, shown as mean ± s.d., n = 3 independent biological replicates. Numbers below the graph indicate the total number of analyzed molecules in all three experiments. Statistical significance determined by ordinary one-way ANOVA, followed by Sidak test. d, Frequency and numbers of ssDNA gaps detected in the analyzed molecules in b. e, Representative electron micrographs of S9.6-gold-labeled conflict RIs in B. subtilis. P: parental; D: daughter; R: regressed. Scale bars, 500 nm. f, S9.6-gold-binding position within the replicating conflict of B. subtilis. Green: daughter strand; gray: parental strand; black: parental strand of reversed forks prior to reversal; pink: regressed arm; dark gray dots: S9.6-gold label. Comparable maps of additional replicates are available in Extended Data Figure 6.