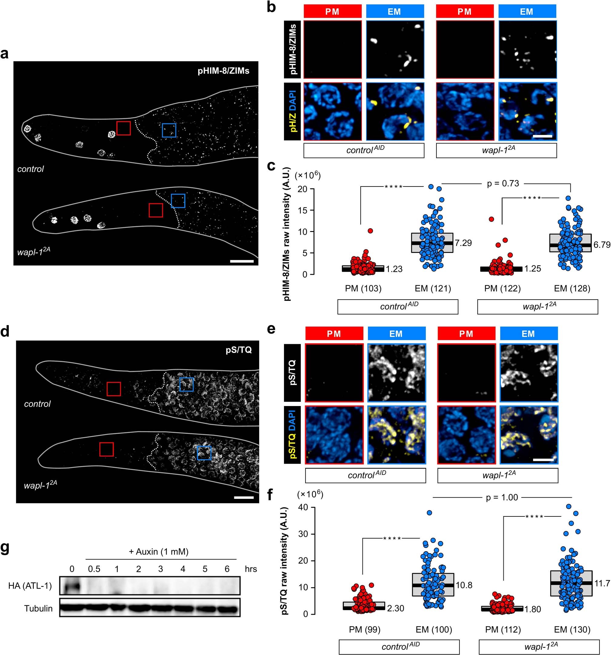
Extended Data Fig. 2: Mutation of ATM target sites in WAPL-1 does not affect CHK-2 or ATM-1 activity at meiotic entry.
From: ATM signaling modulates cohesin behavior in meiotic prophase and proliferating cells

a,d, pHIM-8/ZIM (a) and pS/TQ (d) immunostaining in the distal tip of gonads of wild-type and wapl-12A worms, showing that the activity of CHK-2 and ATM-1 do not change in the nonphosphorylatable WAPL-1 mutant. ‘Control’ indicates animals from the same background strain carrying wild-type alleles. The pHIM-8/ZIM antibody also recognizes an unidentified, CHK-2-independent epitope in mitotic cells. Scale bar, 10 µM. b and e, Enlarged images of the regions outlined in a and d, respectively. Scale bar, 2 µM. c and f, Quantification of the intensity of pHIM-8/ZIMs (c) and pS/TQ (f). Lower and upper box ends represent the first and third quartiles, with the median indicated as the horizontal line within the box. All data points are shown with the sample sizes indicated below the boxes. ****P < 0.0001 (two-sided Wilcoxon–Mann–Whitney test, adjusted by Bonferroni correction). g, Western blot analysis showing the depletion of HA-degron-tagged ATL-1 upon auxin addition. Unprocessed Western blot image for g and Data for plots in c and f are available as source data.