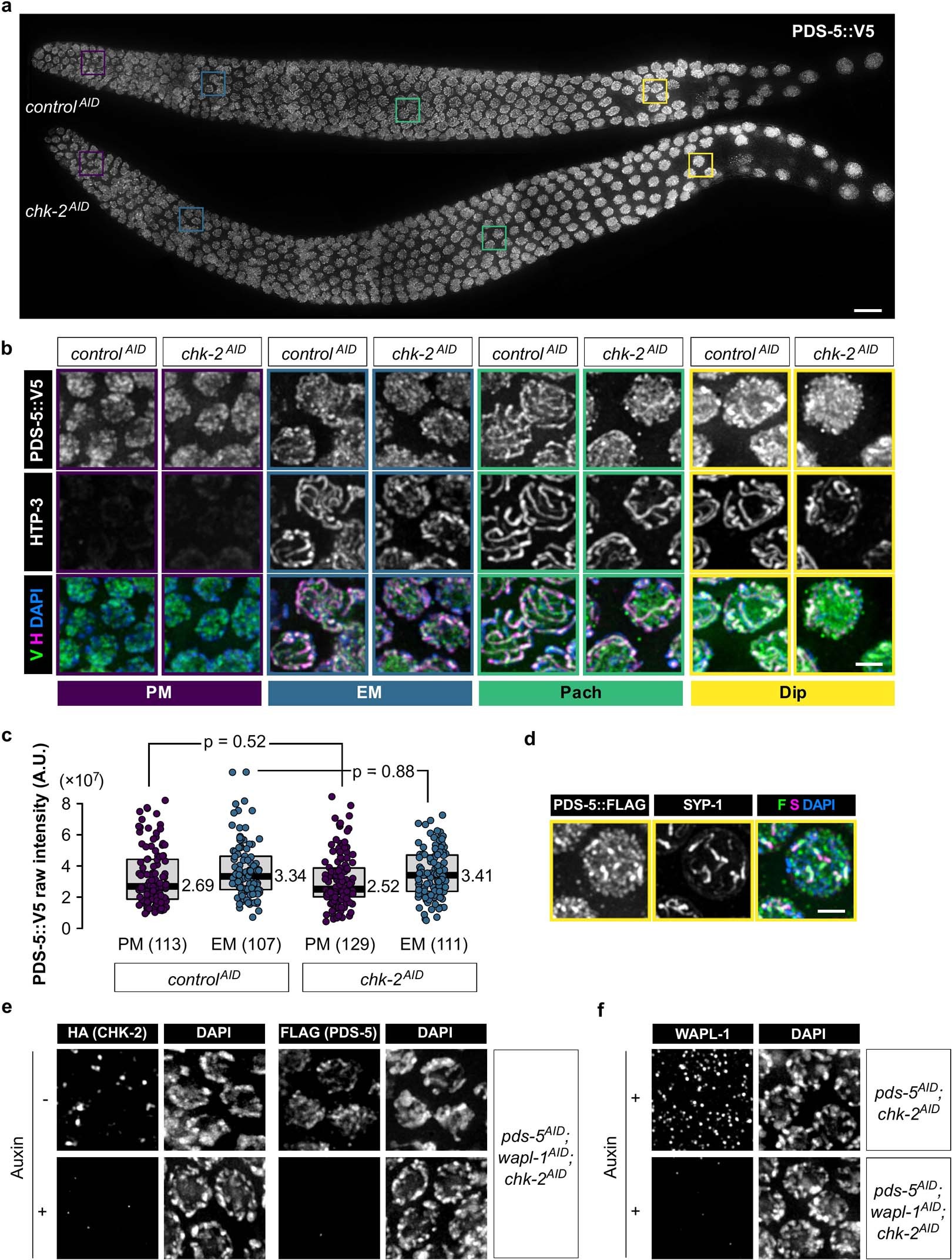
Extended Data Fig. 6: PDS-5 localizes to meiotic chromosome axes independently of CHK-2.
From: ATM signaling modulates cohesin behavior in meiotic prophase and proliferating cells

a, PDS-5::V5 immunofluorescence using anti-V5 in C. elegans gonads, showing that PDS-5 localization does not change in the absence of CHK-2. Scale bar, 10 µM. b, Enlarged images of the regions outlined in a. HTP-3 immunostaining (in magenta) marks chromosome axes. Scale bar, 2 µM. c, Quantification of the PDS-5::V5 intensity in b. Lower and upper box ends represent the first and third quartiles, with the median indicated as the horizontal line within the box. All data points are shown with the sample sizes indicated below the boxes. P values are calculated by two-sided Wilcoxon–Mann–Whitney test. d, PDS::FLAG immunofluorescence in diplotene nuclei, showing that PDS-5 localizes to ‘short arms’. SYP-1 immunofluorescence in late diplotene nuclei is restricted to the ‘short arm’ of each bivalent. Scale bar, 2 µM. n = 3 biological replicates. e,f, Immunofluorescence of HA, FLAG and WAPL-1 in C. elegans gonads of pds-5AID; wapl-1AID; chk-2AID, showing that the three proteins are depleted simultaneously upon auxin addition. Data for plots in c are available as source data.