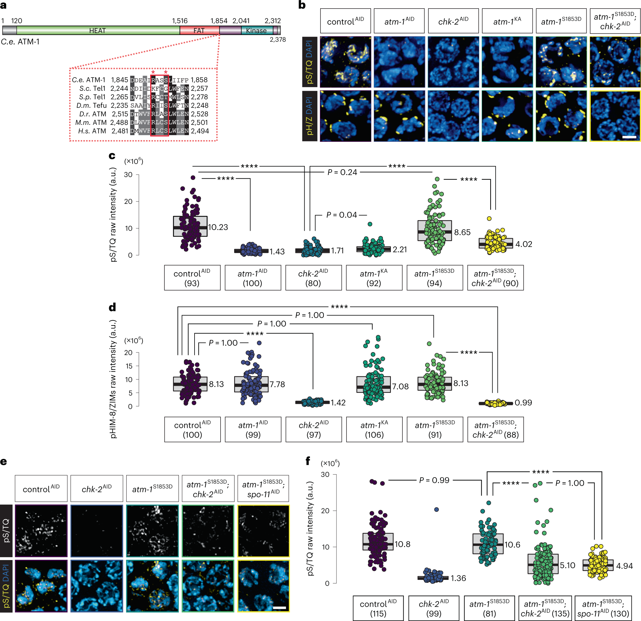
Fig. 4: A CHK-2 consensus motif in the FAT domain of ATM-1 mediates ATM-1 activity.
From: ATM signaling modulates cohesin behavior in meiotic prophase and proliferating cells

a, Domain architecture of C. elegans ATM-1, including the HEAT (Huntington, Elongation Factor 3, PR65/A, and TOR) and FAT (FRAP, ATM, and TRRAP) domains. An alignment of the C-terminal end of FAT domains from several ATM orthologs is shown below the schematic, with the Rad53/CHK2 consensus motif outlined. The conserved arginine and the putative phospho-serine/threonine site of the consensus motif are indicated with asterisks. S.p., Schizosaccharomyces pombe. b, A phosphomimetic mutation in ATM-1 results in CHK-2-independent activity in EM nuclei. pS/TQ immunostaining is used as a proxy for ATM-1/ATL-1 activity, while phosphorylation of conserved motifs on HIM-8 and the ZIM proteins is indicative of CHK-2 activity. DAPI-stained DNA highlights meiotic nuclei. Scale bar, 2 µM. c,d, Quantification of pS/TQ immunofluorescence intensity (c) and pHIM-8/ZIM intensity (d) (see ‘Data presentation’ for more details). Lower and upper box ends represent the first and third quartiles, with the median indicated by the horizontal line within the box. All data points are shown, and the sample sizes are indicated. ****P < 0.0001 (two-sided Wilcoxon–Mann–Whitney test, adjusted by Bonferroni correction). e, pS/TQ immunostaining shows comparable kinase activity of ATM-1S1853D upon depletion of CHK-2 and SPO-11. Scale bar, 2 µM. f, Quantification of pS/TQ immunofluorescence in e. Lower and upper box ends represent the first and third quartiles, with the median indicated by the horizontal line within the box. All data points are shown, and the sample sizes are indicated. ****P < 0.0001 (two-sided Wilcoxon–Mann–Whitney test, adjusted by Bonferroni correction).