Fig. 3: The DREAM complex directly represses multiple DNA-damage-response genes that are normally enriched in the germline.
From: The DREAM complex functions as conserved master regulator of somatic DNA-repair capacities

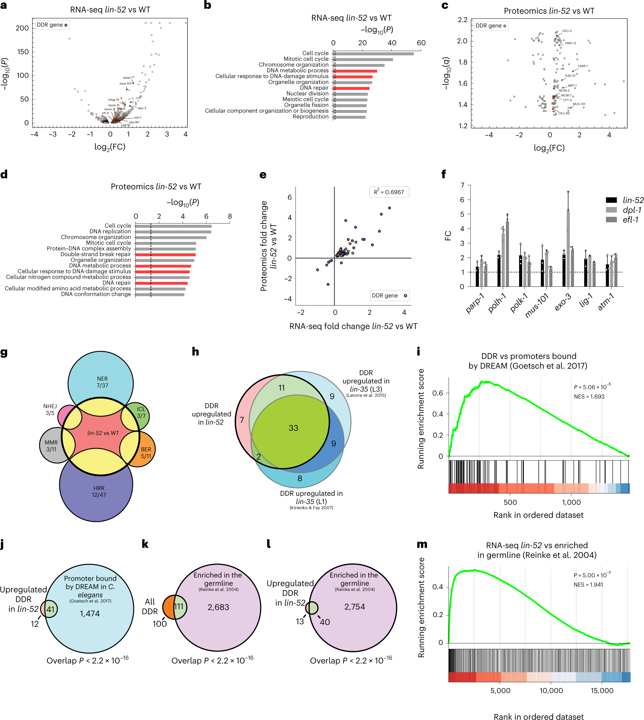
a,c, Differentially expressed genes (a) or proteins (c) in lin-52(n771) mutants (adjusted P < 0.05). DDR genes (or their products) are shown in orange, and the significantly changed DDR genes in common between a and c are labeled. b,d, GO enrichment analysis for the upregulated genes (b) or proteins (d) in lin-52(n771) mutants compared with WT (adjusted P < 0.05, two-sided Fisher’s exact test with FDR). Highly overlapping terms were removed for simplicity. Terms related to DNA-damage responses are shown in red. The dashed lines mark an adjusted P value of 0.05. The full list is in Supplementary Table 3 and Supplementary Table 4. e, FC of genes that were significantly changed (adjusted P < 0.05) in both the proteome and transcriptome of lin-52 mutants. f, qPCR analysis of DDR genes in lin-52(n771), dpl-1(n2994) and efl-1(se1) mutants. Data are shown as mean ± s.d., n = 3 biological replicates. Results from two-tailed t-tests are in Supplementary Table 13. g, Overlap between the DDR genes upregulated in lin-52(n771) and the genes involved in the main DNA-repair pathways. Overlap between repair pathways is not shown. Pathway genes were obtained from the GO database released on 8 October 2019. h, Overlap between the DDR genes that were upregulated in lin-52 compared with WT worms and two published transcriptome datasets on lin-35(n745)44,45. i, GSEA of all DDR genes in the RNA-seq of lin-52 and the genes bound by DREAM, as described in ref. 35. Seventy-six out of the 211 DDR genes were found in both and were used for the analysis. DDR genes bound by DREAM that are upregulated in lin-52 mutants are shown in red; downregulated genes are shown in blue. NES, normalized enrichment score. j, Overlap between the upregulated DDR genes in lin-52 mutants and the genes that were found to be bound by the DREAM complex in the promoter area (41 in promoter area, 43 in total). This is a re-analysis of work in ref. 35. k,l, Overlap between all the DDR genes in C. elegans (k) and those upregulated in lin-52 mutants (l) and the genes that were enriched in the germline in ref. 46. m, GSEA of the RNA-seq of lin-52(n771) with the genes enriched in the germline46. Results from two-sided Fisher’s exact test are shown for overlap analyses. All GSEA statistics were done as described in ref. 77.