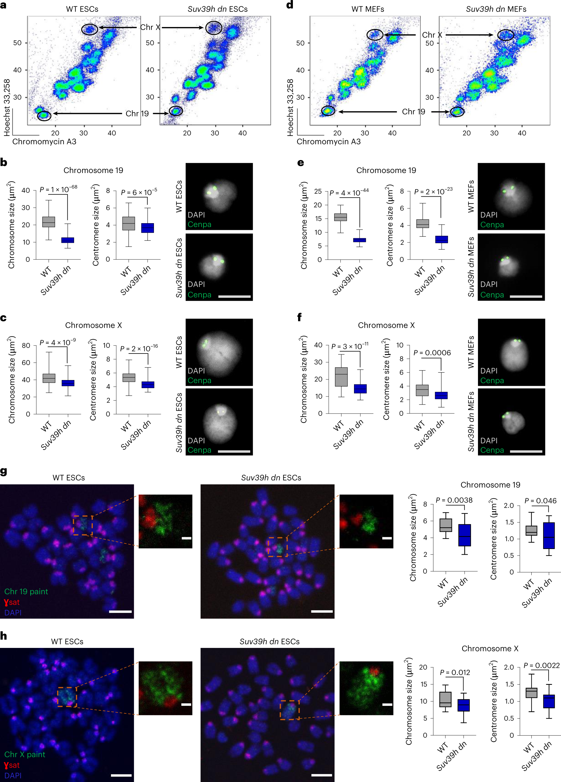
Fig. 1: Suv39h1/Suv39h2 deficiency generates small and compact mitotic chromosomes.

a–f, Flow sorting and size measurements of chromosomes (Chr) 19 and X from WT or Suv39h dn mouse ESCs and MEFs. Flow karyotype of mitotic chromosomes is isolated from WT or Suv39h dn ESCs (a) and MEFs (d); gates used to isolate chromosomes 19 and X are indicated. Representative images (right) of mitotic chromosomes 19 (b and e) and X (c and f) from WT or Suv39h dn ESCs (b and c) and MEFs (e and f) are shown, where DAPI stain (gray) and Cenpa label (green) indicate the chromosome body and centromere, respectively. Scale bar, 5 μm. Boxplots (left of images) show area measurements of individual chromosomes and centromeres for WT and Suv39h dn cells. Minimum, lower quartile, median, upper quartile and maximum values are indicated (n = minimum 100 chromosomes analyzed for each cell line over 3 independent experiments). P values of statistically significant changes, measured by unpaired, two-tailed Student’s t-tests, are indicated. g,h, Representative images of WT or Suv39h dn ESC metaphase spreads stained with either chromosome 19 painting probe (green) (g) or chromosome X painting probe (green) (h), in addition to γSat probe (red) and DAPI (blue). Scale bars, 4 μm and 1 μm for the metaphase spread and zoom-in images, respectively. Chromosome and centromere sizes of chromosomes 19 and X were calculated on metaphase spreads of WT and Suv39h dn ESCs. Boxplots show chromosome and centromere area measurements for WT and Suv39h dn spreads. Minimum, lower quartile, median, upper quartile and maximum values are indicated (n = minimum 25 chromosomes analyzed on metaphase spreads for each line over 3 independent experiments). b,c,e–h, P values of statistically significant changes, measured by unpaired, two-tailed Student’s t-tests, are indicated. Source data, including the precise numbers of chromosomes analyzed, are provided.