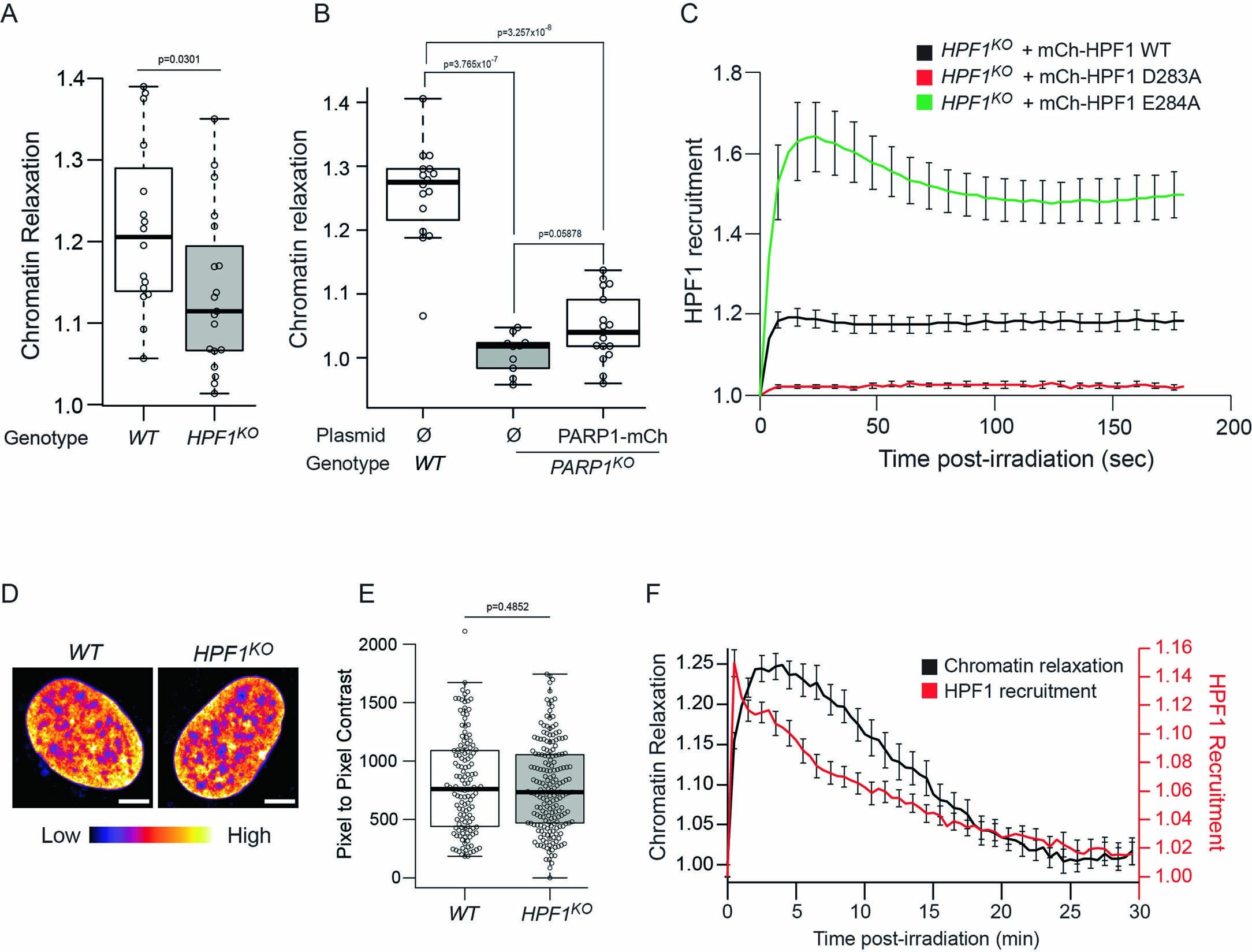
Extended Data Fig. 4: HPF1 promotes chromatin relaxation at sites of DNA damage.

(a) Chromatin relaxation in U2OS WT and HPF1KO cells at 60 s post irradiation with 800 nm laser. Data from a are a representative of 3 independent replicates where data were collected from 16–19 cells per condition. (b) Chromatin relaxation in U2OS WT and PARP1KO cells at 120 s post-irradiation at 405 nm. Cells are complemented or not with C-terminally-tagged PARP1-mCherry. ∅ denotes no plasmid expression. Data from b are a representative of 3 independent replicates where data were collected from 10–17 cells per condition. (c) Recruitment kinetics of mCherry-tagged HPF1 WT and the point mutants D283A and E284A at sites of DNA damage induced by 405 nm laser irradiation in U2OS HPF1KO cells. Data from c are a representative of 3 independent replicates where data were collected from 10–14 cells per condition. (d) Confocal images of U2OS WT and HPF1KO nuclei stained with Hoechst. Scale bar, 5 μm. Images are coloured according to the lookup table below the cells. (e) The chromatin pattern in Hoechst-stained cells was characterised by the image contrast, calculated as the mean squared intensity difference of pixels separated by a distance of 7 pixels. Data from e is a representative of 2 independent replicates where data were collected from 135–190 cells per condition. (f) Chromatin relaxation and HPF1 recruitment kinetics at sites of DNA damage induced by 405 nm laser irradiation in WT cells overexpressing mCherry-HPF1. Data shown is mean ± SEM. Data from f are a representative of 3 independent replicates where data were collected from 20 cells per condition.