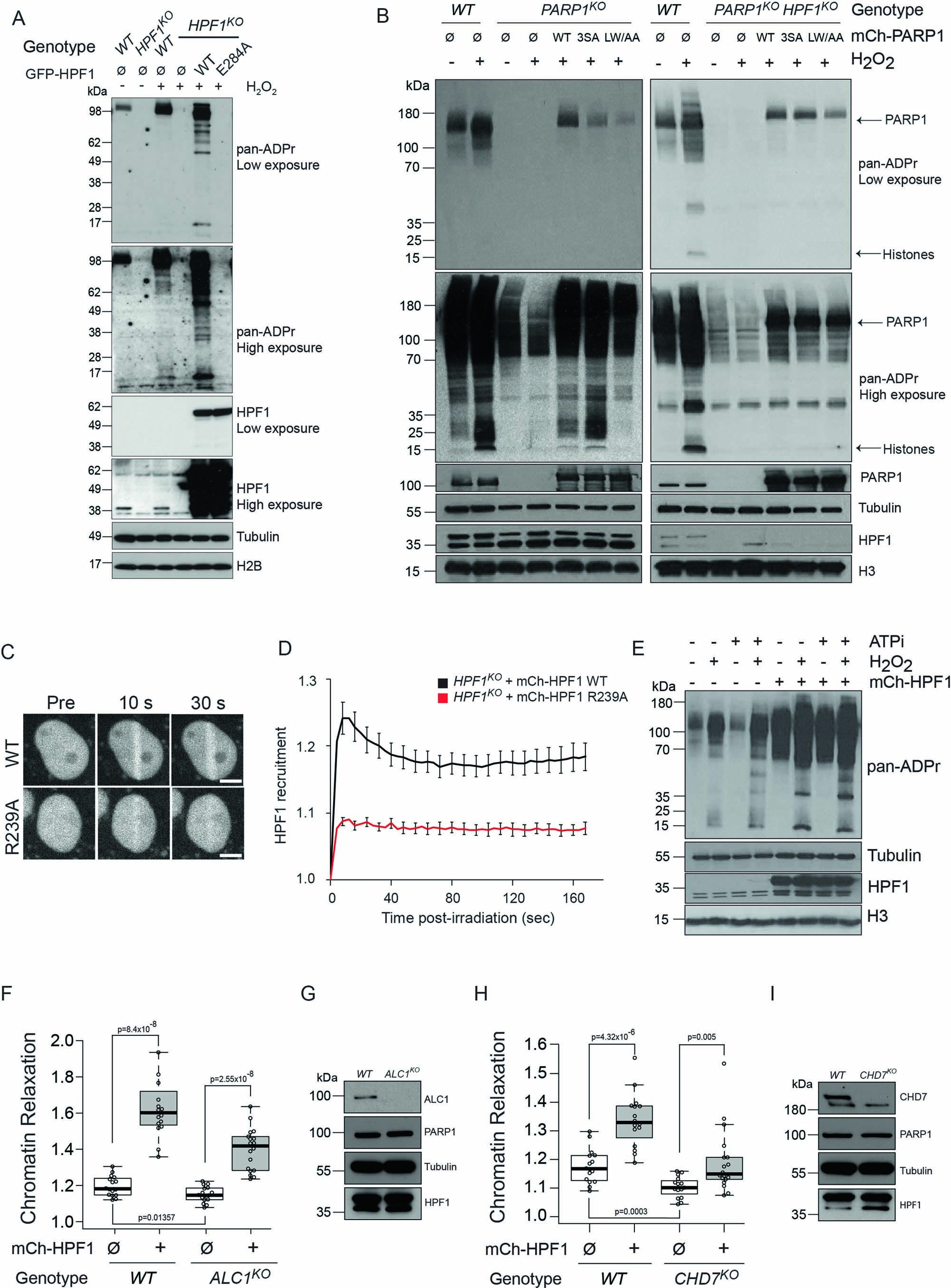
Extended Data Fig. 5: HPF1-dependent chromatin relaxation relies on trans ADP-ribosylation of histones rather than PARP1 auto-modification.

(a) Western blot displaying ADPr signals, stained with a pan-ADPr antibody, in WT and HPF1KO cells expressing HPF1 WT or HPF1 E284A and treated or not with H2O2. H2B and Tubulin were used as loading controls. (b) Western blot displaying ADPr signals, stained with a pan-ADPr antibody, in U2OS WT, PARP1KO and PARP1/HPF1 double knockout cells expressing mCherry tagged PARP1 WT, PARP1 3SA or PARP1 LW/AA and treated or not with H2O2. H3 and Tubulin were used as loading controls. (c) Representative images of the recruitment of mCherry-tagged HPF1 WT or R239A to sites DNA damage induced by 405 nm laser irradiation in U2OS HPF1KO cells. Scale bar, 5 μm. (d) Recruitment kinetics of mCherry-tagged HPF1 WT or HPF1 R239A mutant at sites of DNA damage in U2OS HPF1KO cells. Data from d are a representative of 3 independent replicates where data were collected from 15–16 cells per condition. (e) Western blot displaying ADPr signals, stained with a pan-ADPr antibody, in WT cells overexpressing YFP-HPF1 or not with or without ATP depletion (ATPi) after H2O2 damage. H3 and Tubulin were used as loading controls. (f) Chromatin relaxation 120 s post irradiation at 405 nm in U2OS WT or ALC1KO cells overexpressing HPF1 or not. Data from f are a representative of 3 independent replicates where data were collected from 16–18 cells per condition. (g) Western blot analysis confirming knockout status of ALC1KO cells. (h) Chromatin relaxation 120 s post DNA damage in U2OS WT or CHD7KO cells overexpressing HPF1 or not. Data from h are a representative of 3 independent replicates where data were collected from 15–18 cells per condition. (i) Western blot analysis confirming knockout status of CHD7KO cells.