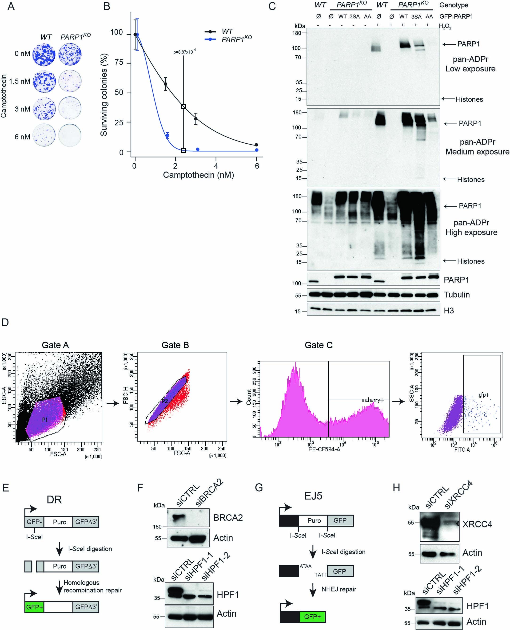
Extended Data Fig. 8: HPF1 promotes efficient DNA repair.

(a, b) Representative images of clonogenic assay (a) and cell survival curves (b) for WT and PARP1KO cells upon continuous camptothecin treatment. Data are a representative of 3 independent replicates. (c) Western blot displaying ADPr signals, stained with a pan-ADPr antibody, in U2OS WT, PARP1KO and PARP1KO cells stably expressing GFP tagged PARP1 WT, PARP1 3SA or PARP1 LW/AA and treated or not with H2O2. H3 and Tubulin were used as loading controls. (d) Gating strategy used to analyze DNA repair efficiency. Gate A was used to select living cells: SSC-A scatter against FSC-A. Gate B was used to remove of doublets: FSC-H scatter against FSC-A. The mCherry positive population was selected in Gate C where mCherry positive cells had above background PE-CF594-A signal. The GFP-positive population (FITC-A) was selected and counted from mCherry positive cells in Gate C (final panel). (e) Schematic representation of the HR reporter assay (DR). After cleavage with I-SceI, the double-strand-breaks repaired by HR results in GFP expression. (f) Representative immunoblots showing the knockdown efficiency of BRCA2 and HPF1 in DR cells. Actin is used as a loading control. (g) Schematic representation of the NHEJ reporter assay (EJ5). Double cleavage by I-SceI removes the Puro cassette and the repair of the double-strand-break by NHEJ allows GFP expression. (h) Representative immunoblots showing the knockdown efficiency of XRCC4 and HPF1 in EJ5 cells. Actin is used as a loading control.