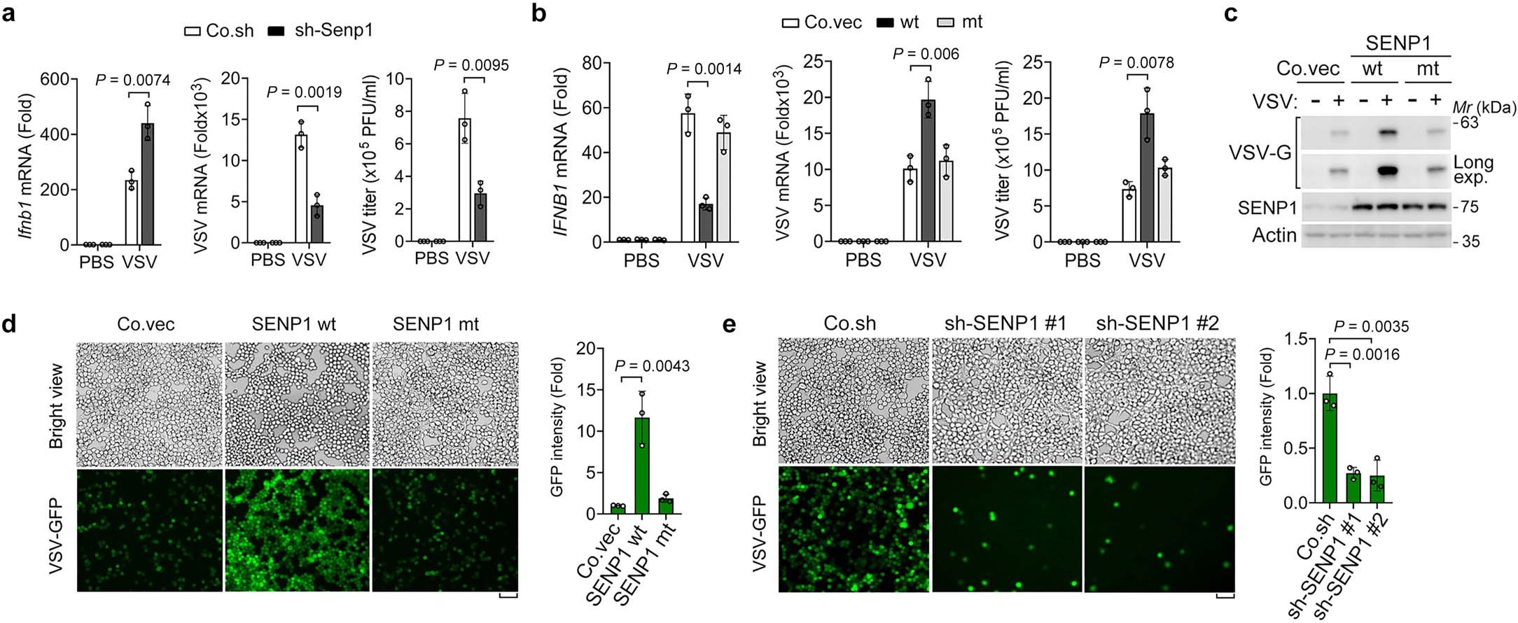
Extended Data Fig. 2: SENP1 inhibits the innate antiviral response.
From: MAVS deSUMOylation by SENP1 inhibits its aggregation and antagonizes IRF3 activation

(a) qPCR of Ifnb1 mRNA (left) and VSV RNA (middle) and plaque assay of VSV (right) in RAW264.7 cells transfected with Co.sh or sh-Senp1 for 24 h, followed by infection with or without VSV for 12 h. (b) qPCR of IFNB1 mRNA (left) and VSV RNA (middle) and plaque assay of VSV (right) in HEK293T cells transfected with Co.vec, SENP1 wt, or SENP1 mt for 24 h, followed by infection with or without VSV for 12 h. (c) IB of VSV-G in HEK293T cells transfected with Co.vec, SENP1 wt, or SENP1 mt, followed by infection with or without VSV for 12 h. (d, e) Brightfield microscopy (top) and fluorescence microscopy (bottom) of VSV-GFP in HEK293T cells transfected with Co.vec, SENP1 wt, or SENP1 mt (d), or with Co.sh or two sh-SENP1 (e), followed by infection for 12 h with GFP-expressing VSV (MOI, 0.1). Scale bars, 100 μm. GFP intensity is analyzed by Image J software and shown right. a-b, d-e, n = 3 biological independent samples; data are presented as mean ± s.d.; statistical analyses were performed using a two-tailed Student’s t-test. IB=immunoblot, Co.sh=control shRNA, Co.vec=control empty vector, wt=wild-type, mt=mutant.