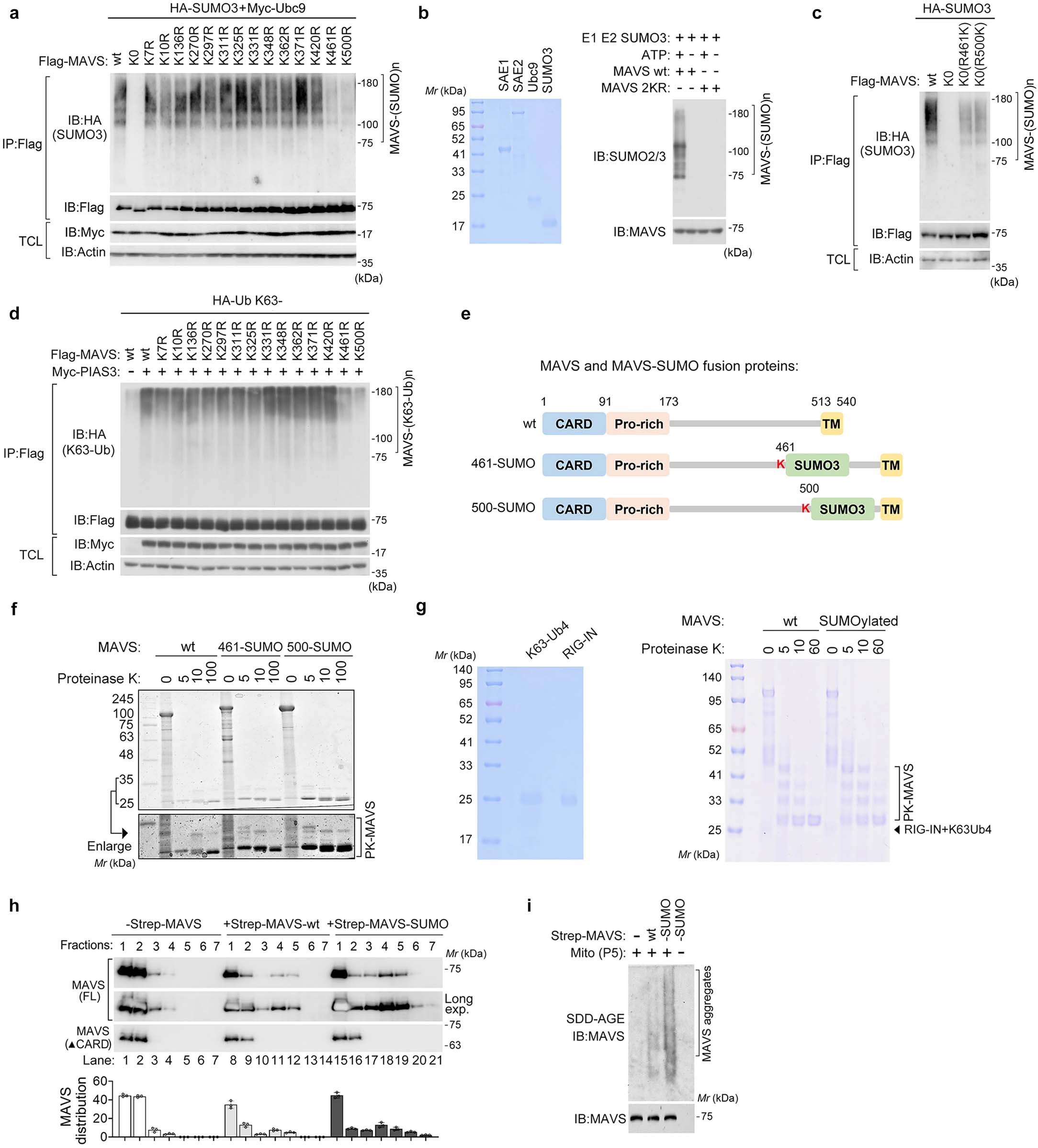
Extended Data Fig. 5: MAVS is mainly poly-SUMOylated at Lys461 and Lys500.
From: MAVS deSUMOylation by SENP1 inhibits its aggregation and antagonizes IRF3 activation

(a) IB of TCL and proteins immunoprecipitated with anti-Flag antibody from HA-SUMO3- and Ubc9-stably expressed HEK293T cells transfected with Flag-MAVS wt or its lysine residue mutation plasmids. (b) Left: bacterial purified SAE1, SAE2, Ubc9, and mature SUMO3 proteins were analyzed by SDS-PAGE and detected by Coomassie blue staining. Right: in vitro SUMOylation of MAVS. Negative controls lacking ATP were also shown. (c) IB of TCL and proteins immunoprecipitated with anti-Flag antibody from HA-SUMO3-stably expressed HEK293T cells transfected with Flag-MAVS wt, K0 (all K mutated to R), K0 (R461K) or K0 (R500K) mutant expression plasmids. (d) IB of TCL and proteins immunoprecipitated with anti-Flag antibody from HA-Ub K63-stably expressed HEK293T cells transfected with Flag-MAVS wt or its lysine residue mutation plasmids without or with Myc-PIAS3. (e) A schematic diagram of purified MAVS and MAVS-SUMO fusion proteins. (f) E. coli purified GFP-MAVS and GFP-MAVS-SUMO fusion proteins (461-SUMO or 500-SUMO) were digested with PK (mass ratio 50:1) for the indicated time at 22 °C and then analyzed by Coomassie blue staining. The PK resistant MAVS segments were indicated as PK-MAVS. (g) Left: purified K63-Ub4 and RIG-IN proteins were analyzed by Coomassie blue staining. Right: purified GST-MAVS and SUMOylated GST-MAVS were incubated with K63-Ub4 and RIG-IN proteins at 22 °C for 10 min. The proteins were then digested with PK (mass ratio 50:1) for the indicated time at 22 °C and then analyzed by Coomassie blue staining. (h) Full-length MAVS and MAVS ▲CARD were expressed in MAVS KO HEK293T cells by transfection. Mitochondria (P5) from these cells were incubated with or without MAVS-wt and MAVS-SUMO (500-SUMO) chimera, as shown in (e), for 30 min before mitochondrial proteins were separated by sucrose gradient ultracentrifugation. n = 3 biological independent samples; data are presented as mean ± s.d. (i) MAVS or MAVS-SUMO fusion (500-SUMO) proteins were incubated with mitochondria (P5) from HEK293T cells. The mitochondria were then solubilized in a buffer containing 1% DDM and then analyzed by SDD-AGE and SDS-PAGE with a MAVS antibody. IB=immunoblot, TCL=total cell lysates, wt=wild-type, PK=proteinase K, KO=knockout.