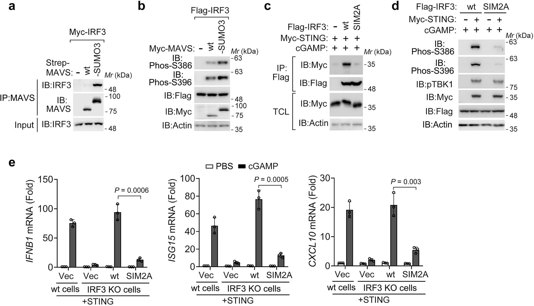
Extended Data Fig. 7: IRF3 contains a SIM that contributes to its association to the upstream adapter proteins and downstream transcriptional activity.
From: MAVS deSUMOylation by SENP1 inhibits its aggregation and antagonizes IRF3 activation

(a) In vitro interaction of purified IRF3 with MAVS-wt or MAVS-SUMO3 (500-SUMO) expressed and purified from bacteria (IRF3, MAVS-wt, and MAVS-SUMO3 fusion protein). After incubation, immunoprecipitations with anti-MAVS antibody were performed and followed by IB for MAVS and IRF3. (b) IB of indicated proteins in IRF3 KO HEK293T cells transfected with Flag-IRF3 along with MAVS-wt or MAVS-SUMO (500-SUMO) plasmids. (c) IB of TCL and proteins immunoprecipitated with anti-Flag antibody from IRF3 KO HEK293T cells transfected with Myc-STING together with Flag-IRF3 wt or SIM2A plasmids, followed by stimulation with cGAMP (100 nM). (d) IB of indicated proteins in IRF3 KO HEK293T cells transfected with Flag-IRF3 wt or SIM2A along with or without Myc-STING plasmids, followed by stimulation with cGAMP (100 nM). (e) qPCR of IFNB1, ISG15, and CXCL10 in wt and IRF3 KO HEK293T cells transfected with Myc-STING along with or without Flag-IRF3 wt or SIM2A plasmids, followed by stimulation with cGAMP (100 nM); n = 3 biological independent samples, results are presented as mean ± s.d., statistical analyses were performed using a two-tailed Student’s t-test. IB=immunoblot, TCL=total cell lysates, wt=wild-type, KO=knockout.