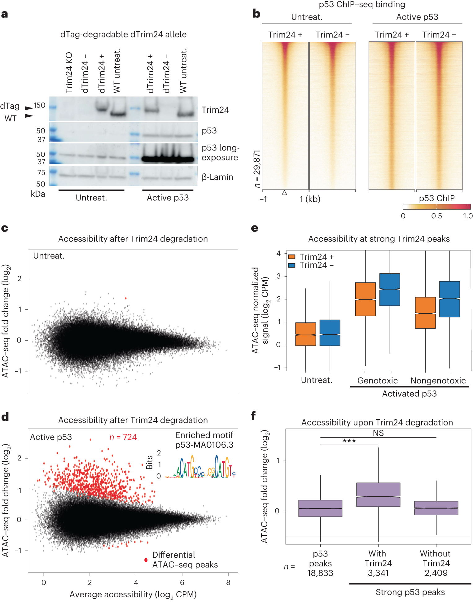
Fig. 2: Trim24 is a negative regulator of active p53 in the genome.
From: Readout of histone methylation by Trim24 locally restricts chromatin opening by p53

a, Tagged Trim24 can be rapidly degraded (+/− dTag) including during p53 activation (dTAG13 500 nM, doxorubicin 1 μM, 4 h). b, p53 ChIP–seq in Trim24-degraded mES cells at combined p53 and Trim24 peaks. c,d, MA plot of changes in accessibility (log2 CPM) upon degradation of Trim24, under uninduced (c) and active (d) conditions, for all mES cell ATAC–seq peaks (n ~165 K); red indicates edgeR FDR < 0.05. p53 motifs were enriched at differential sites under active conditions (Homer P < 1 × 10−297). e, ATAC–seq signal (log2 CPM) under uninduced, doxorubicin (genotoxic) and nutlin3a (nongenotoxic) p53-activated conditions for 4 h, with and without Trim24 loss at strong Trim24 peaks (n = 3,883), that is, >3.5-fold log2 Trim24 ChIP–seq enrichment. Center median to first and third quartile, whiskers to 1.5 multiplied by interquartile range. f, Increase in ATAC–seq signal at all p53 ChIP–seq peaks and strong p53 peaks with or without Trim24, that is, >3.5-fold log2 ChIP–seq enrichment for p53 and/or Trim24. Values represent averages from three independent experiments. Center median to first and third quartile, whiskers to 1.5 multiplied by interquartile range. Two-sided Wilcoxon rank-sum test, ***P < 0.001. KO, knockout; NS, not significant.