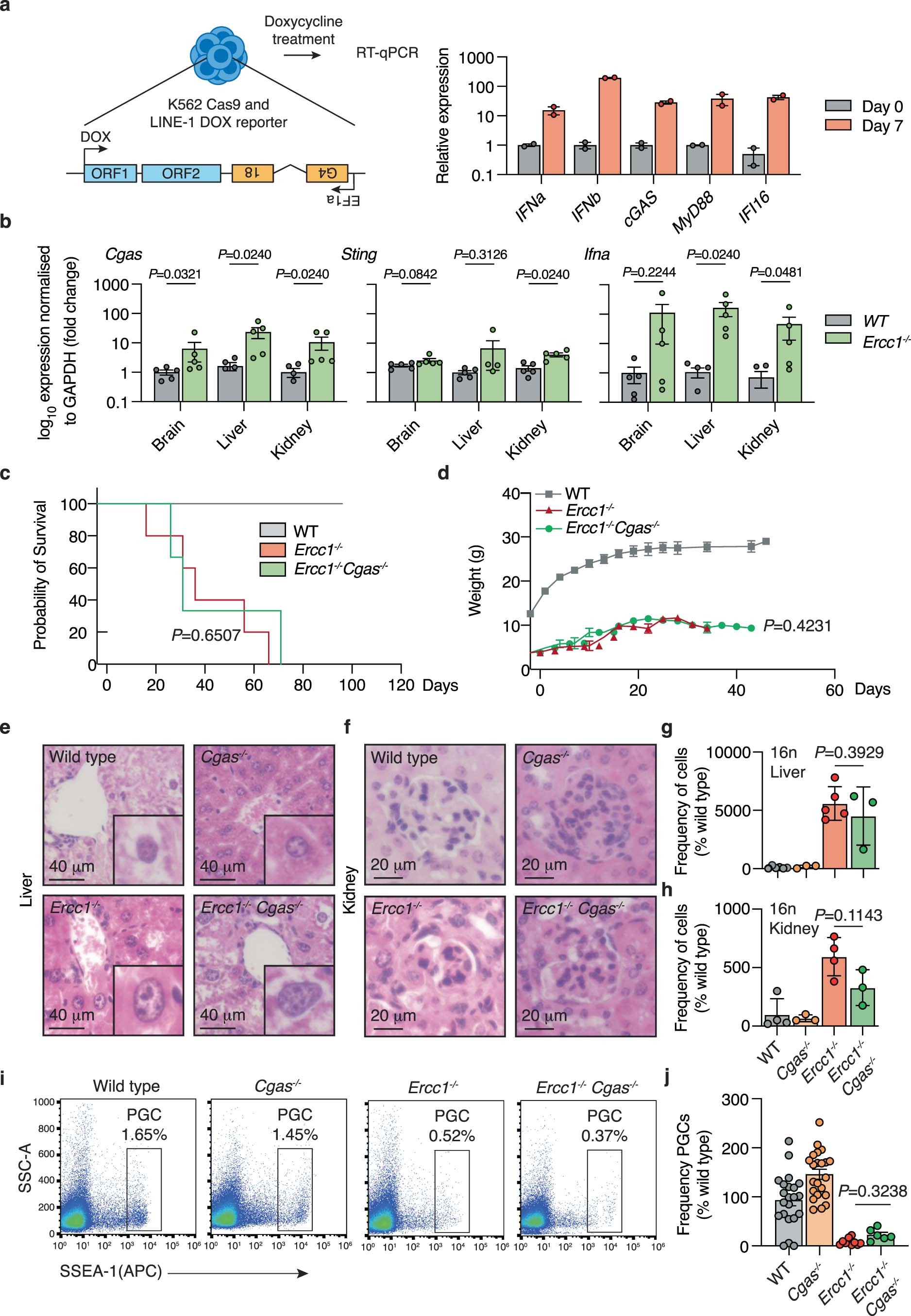
Extended Data Fig. 6: Loss of cGAS does not rescue the Ercc1−/− phenotype.

a) Left, schema illustrating the treatment regime in K562 L1-G418R cells to assess if L1 expression induces an interferon response. Right, the expression of IFN and IFN-induced genes was assessed by RT-qPCR. n = 2 cultures per condition. Expression was normalized to Gapdh and made relative to the untreated sample. b) The expression of Ifna, Cgas and Sting was assessed by RT-qPCR. Each point represents one mouse. Expression was normalized to Gapdh and made relative to the untreated sample. c) Survival curve of wildtype, Ercc1−/− and Ercc1−/−Cgas−/− mice. No statistically significant difference (P = 0.0084) was found with the Wilcoxon test between Ercc1−/− and Ercc1−/−Cgas−/− mice. d) Weight curve Ercc1−/− and Ercc1−/−Cgas−/− mice (n = 3 per mice group). Representative histological analysis of; e) liver (scale bar: 40 μm) and f) kidney (scale bar: 20 μm) of Ercc1−/−Cgas−/− and littermate controls. g) Frequency of 16n hepatocytes quantified by flow cytometry, each point represents one animal. h) Frequency of 16n kidney cells quantified by flow cytometry, each point represents one animal i, j) Frequency of SSEA1+ primordial germ cells in Ercc1−/−Cgas−/− and littermate controls at E12.5 quantified by flow cytometry, each point represents one embryonic gonad. Data represent mean and s.e.m. Unless otherwise specified, P values were calculated by two-tailed Mann-Whitney U-test.