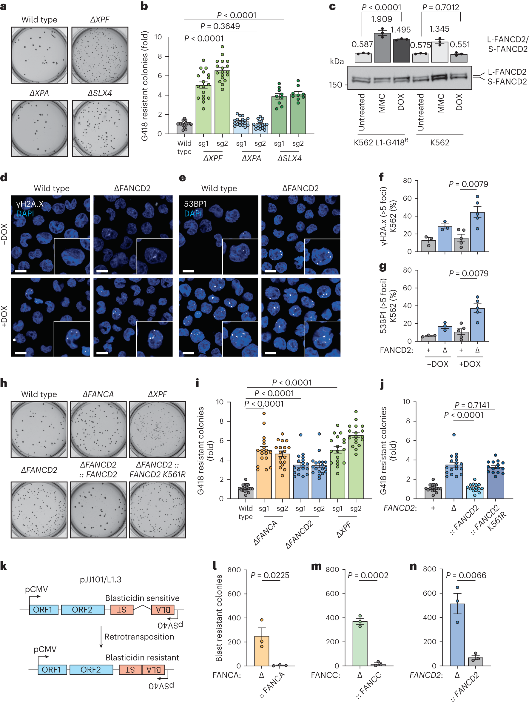
Fig. 2: Interstrand crosslink repair factors restrict LINE-1 retrotransposition and preserve genomic stability.

a, Image of K562 L1-G418R wild-type and mutant colonies grown in semisold methylcellulose media following DOX treatment and G418 selection. b, L1 retrotransposition measurement using K562 L1-G418R wild-type and mutant cells (sg1 and sg2, two different sgRNAs). Each dot corresponds to an independent experiment. c, Representative western blot of FANCD2 following 48 h expression of L1-G418R in K562 cells and 24 h MMC treatment, n = 3 independent experiments, P values were calculated by a two-tailed unpaired t-test. d, Representative images of γ-H2A.x foci in K562 L1-G418R cells before and after 48 h DOX treatment. Scale bars, 10 μm. e, Representative images of 53BP1 foci in K562 L1-G418R cells before and after 48 h DOX treatment. Scale bar, 10 μm. f, Percentage of K562 L1-G418R cells with more than five foci. Each dot corresponds to an independent experiment. g, Percentage of K562 L1-G418R cells with more than five foci. Each dot corresponds to an independent experiment. h, Image of K562 L1-G418R wild-type and mutant colonies grown in semisold methylcellulose media following DOX treatment and G418 selection. i, L1 retrotransposition measurement using K562 L1-G418R wild-type and mutant cells (sg1 and sg2, two different sgRNAs), n = 18 independent experiments. j, L1 retrotransposition measurement using L1-G418R in K562 cells (wild-type, FANCD2 mutant and FANCD2 complemented cell lines). Each dot represents data from one independent experiment. k, Schema of the pJJ101/L1.3 reporter used in human fibroblasts. l–n, L1 retrotransposition measurement using pJJ101/L1.3 reporter in: PD220 (FANCA−/−) and complemented line (l), PD331 (FANCC−/−) and complemented line (m) and PD20 (FANCD2−/−) and complemented line (n), n = 3 independent experiments, P values were calculated by a two-tailed unpaired t-test. Data represent mean and s.e.m. Unless otherwise specified, P values were calculated by a two-tailed Mann–Whitney U-test.