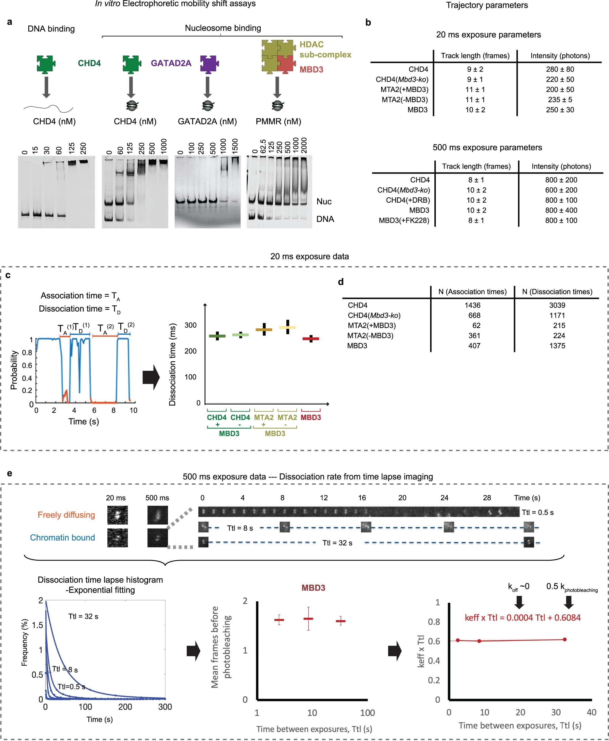
Extended Data Fig. 4: The NuRD complex mainly interacts with both DNA and nucleosomes through the CHD4 remodeler.
From: Live-cell three-dimensional single-molecule tracking reveals modulation of enhancer dynamics by NuRD

(a) In vitro electrophoretic mobility shift assays confirm that CHD4 binds to both DNA and nucleosome core particles (NCPs) to form large complexes that only just enter the gel. GATAD2A alone shows low affinity binding to NCPs whilst the deacetylase complex interacts with DNA, but does not bind stably to NCPs. Electrophoretic mobility shift assay images are representative of ≥3 independent replicates. (b) Table showing the mean track length in frames, and mean photons detected per image frame, in 20 ms (Top) and 500 ms (Bottom) exposure trajectories. (c) (Left) Confinement probability allows collection of the association TA or dissociation TD times – defined respectively as the time a trajectory spends between periods of confined or unconfined motion. (Right) Dissociation times calculated using transitioning trajectories as periods of confined motion between two periods of unconfined motion (see also Fig. 3). The number of dissociation times used in the analysis were: 3039 (CHD4), 1171 (CHD4-MBD3), 215 (MTA2), 224 (MTA2-MBD3) and 1375 (MBD3). Data presented as mean values. Error bars show 95 % confidence intervals. (d) Table with the number of single molecule tracks that were used to determine the association and dissociation times. (e) (Top) Example images demonstrating how long 500 ms exposures motion blur freely diffusing molecules, but allow detection and tracking of those that are chromatin bound. Images are of single chromatin bound MBD3 molecules during time-lapse imaging with various dark times. (Bottom) Exponential fitting of time-lapse residence time histograms can be used to extract the photobleaching rate kb and the effective dissociation rate keff. However, examination of the mean number of frames before photobleaching for MBD3, where the time between exposures is varied, shows that the results are completely dominated by photobleaching. The number of tracked localisations used in the analysis were: 12922 (2 s), 6793 (8 s), 4215 (32 s). Data presented as mean values. Error bars show 95 % confidence intervals.