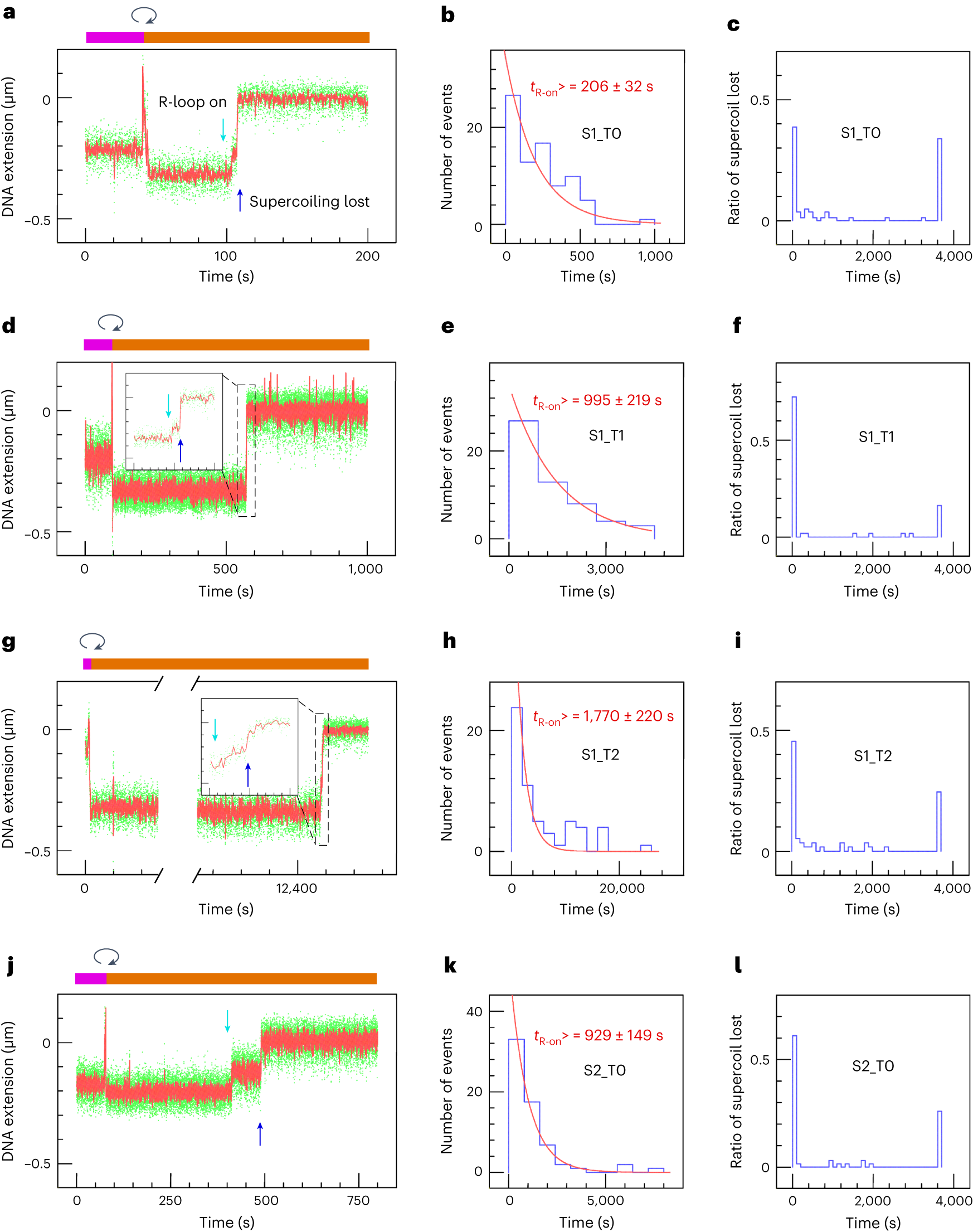
Fig. 5: R-loop formation and supercoil loss in DNA-nicking assays using RuvC-SpCas9-H840A.
From: Shifted PAMs generate DNA overhangs and enhance SpCas9 post-catalytic complex dissociation

The panels are structured as in Figure 4, but RuvC-SpCas9 was used. a–c, The experiment was carried out using S1_T0 RuvC-SpCas9. a, Bead position time-trace. The magenta bar highlights the stage at which DNA is positively supercoiled for the injection of RNPs; the clockwise arrow denotes the moment at which the DNA is negatively supercoiled to initiate the reaction; and the orange bar highlights the stage at which the DNA is negatively supercoiled. The moment of R-loop formation is indicated by a vertical cyan arrow, and the moment of supercoil loss is indicated by a vertical blue arrow. The time-trace y-axis is labelled such that the maximal bead position above the surface is set to zero, and lower extensions are reported as negative values. b, Distribution of times for R-loop formation (marked by the cyan arrow in a) is fit to a single exponential distribution (red line), yielding the indicated mean lifetime. c, The distribution of times elapsed between R-loop formation and loss of supercoiling (marked by the blue arrow in a) is also fit to a single exponential distribution (red line), with the mean lifetime indicated. The subsequent panels are structured as in a–c, but different guide RNAs were used: S1_T1 RuvC-SpCas9 (d–f); S1_T2 RuvC-SpCas9 (g–i); and S2_T0 RuvC-SpCas9 (j–l). The steps of R-loop formation (cyan arrow) and supercoil loss (blue arrow) are readily distinguished in the time-traces for S1_T0 and S2_T0, but occur in more rapid succession and are thus only resolved in the insets presented for S1_T1 and S1_T2 RuvC-SpCas9 catalytic events. All events lasting more than 3,600 s are reported as 3,600 s. The populations of molecules that remain supercoiled for >3,600 s are 34.6%, 16.4%, 24.6%, and 26.2% for S1_T0 RuvC-SpCas9, S1_T1 RuvC-SpCas9, S1_T2 RuvC-SpCas9, and S2_T0 RuvC-SpCas9, respectively. See Supplementary Table 3 for detailed values.