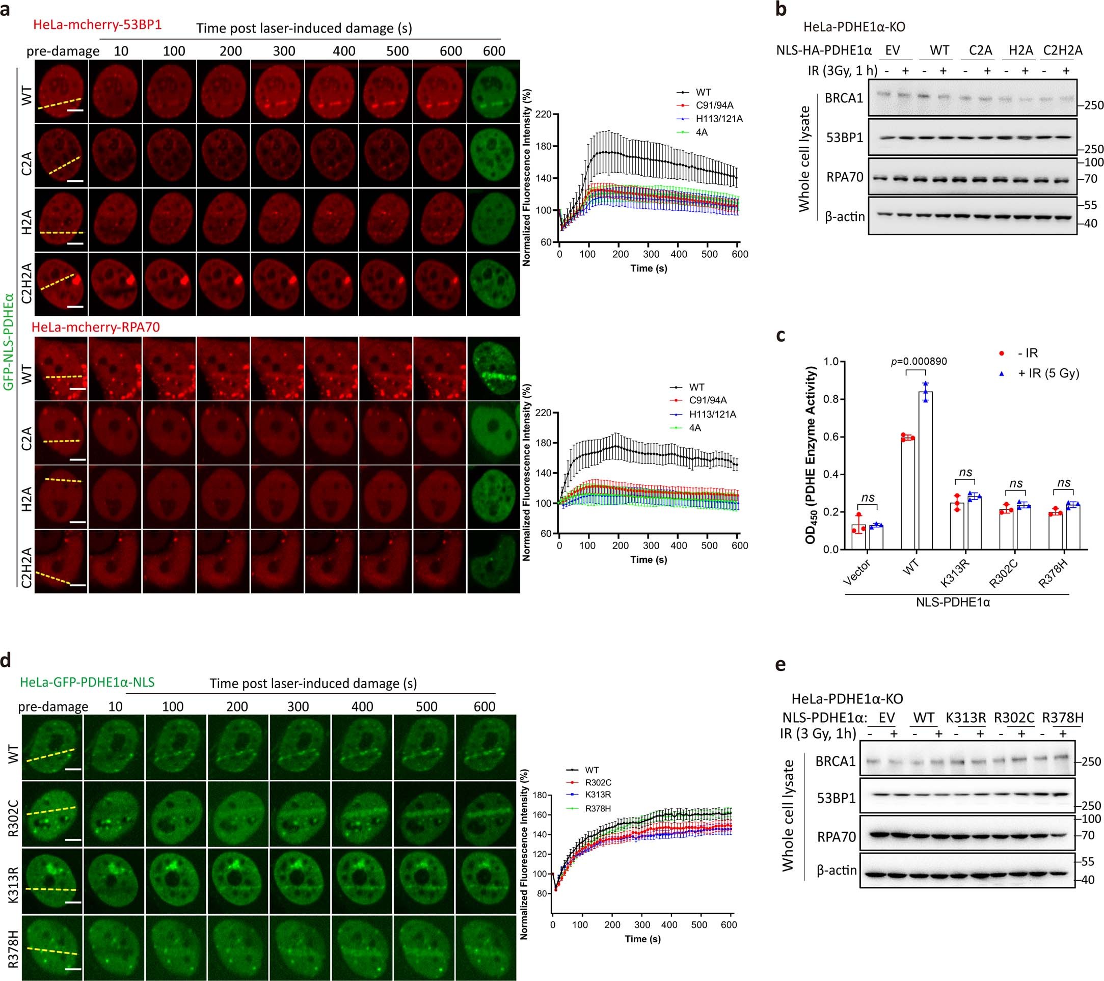
Extended Data Fig. 7: PDHE1α PARylation coordinated with its enzyme activity is required for chromatin accessibility after DNA damage.
From: PARylated PDHE1α generates acetyl-CoA for local chromatin acetylation and DNA damage repair

a, GFP-tagged enzymatic mutated PDHE1α overexpressing cells monitored by laser micro-irradiation-coupled live-cell imaging. RFP signal accumulation intensity at DSB stripes was quantified from three independent experiments (n = 20 cells were collected each group), the curve shows the mean ± s.e.m. Scale bars, 5 μm. b, Western blot showing that overexpression of PDHE1α PAR-binding defective mutants have no effect on total protein levels of the incidated DSB repair factors in whole cell lysates extracted from HeLa cells. c, PDHE1α-deficient HeLa cells were reconstituted with enzyme-dead constructs and subjected to 5 Gy IR. The cells were then collected for PDHE1α enzyme activity assay using a commercial assay kit. n = 3 biological replicates were collected. The statistical analyses were performed using a two-tailed student’s t-test, and data shows the mean ± s.d. d, Accumulation of GFP-tagged enzymatic mutated PDHE1α at DNA damage sites monitored by laser micro-irradiation-coupled live-cell imaging of HeLa cells. GFP signal accumulation intensity at DSB stripes was quantified from three independent experiments (n = 15, 16, 12 and 9 cells for WT, R302C, K313R and R378H group were collected respectively), the curve shows the mean ± s.e.m. Scale bars, 5 μm. e, Western blot showing that overexpression of PDHE1αenzymatic defective mutants have no effect on total protein levels of the incidated DSB repair factors in whole cell lysates extracted from HeLa cells.