Extended Data Fig. 9: NLS-fused, but not NES-fused PDHE1α facilitates DNA damage repair and maintains genome integrity.
From: PARylated PDHE1α generates acetyl-CoA for local chromatin acetylation and DNA damage repair

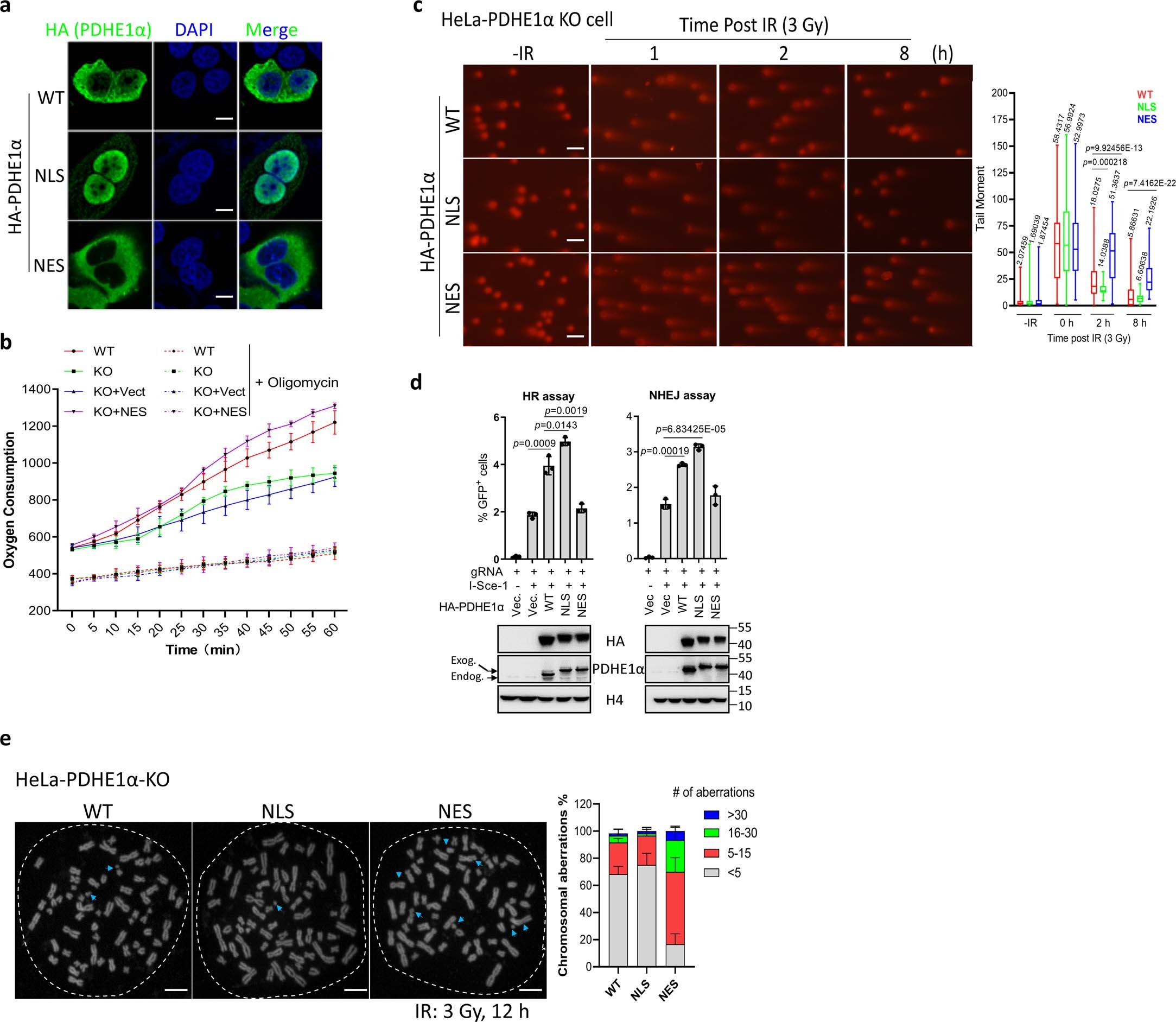
a, Immunostaining showing the intracellular distribution of WT/NLS/NES-fused PDHE1α in HeLa cells. The cells were overexpressed with the above constructs and subjected to immunofluorescence using the specific antibody. b, Mitochondrial OXPHOS detection in WT HeLa and PDHE1α-overexpressing cells. Cells were seeded on black-bottom 96 well plate. The cells were treated as indicated and subjected to OCR detection using commercial kit. The data was collected from 8 independent replicates in each condition. c, Comet assay showing the DSB repair efficiency of PDHE1α-KO HeLa cells stably expressing WT, NLS and NES-fused PDHE1α constructs. Cells were treated with 3 Gy IR. Representative images are shown in the left panel. Relative tail moments of ≥100 cells were quantified using ImageJ. The center lines of the box-and-whisker plots show the medians, box limits indicate the 25th and 75th percentiles and whiskers extend 1.5x the interquartile range from the 25th and 75th percentiles. The median values of each group are listed under the boxplots. Scale bars, 50 μm. d, Flow cytometric analysis showing the HR and NHEJ repair efficiency of DR-U2OS and EJ5-U2OS cells transfected with the indicated plasmids. Rescue efficiencies were determined by western blotting (bottom). n = 3 biological replicates, data are mean ± s.d. The statistical analyses of d and e were performed using a two-tailed student’s t-test. e, Chromosome aberration analysis showing the genome stability of PDHE1α-KO HeLa cells stably expressing WT, NLS and NES-fused PDHE1α constructs. Arrowheads denote chromosome breaks. Data in e represents three independent replicates and a total of 60 cells per group were collected and counted, the data shows the mean ± s.d.; Scale bars, 5 μm.