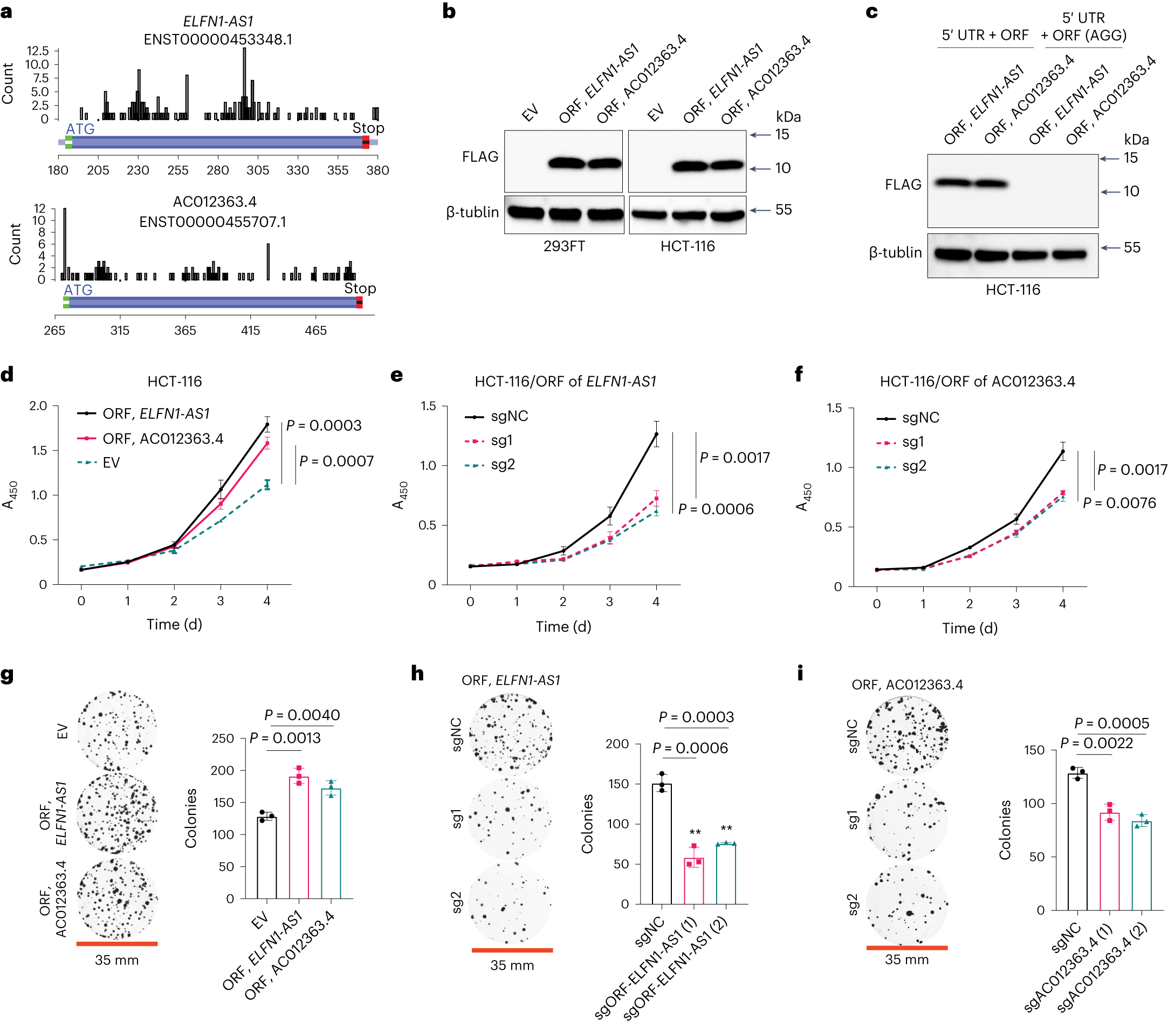
Fig. 2: Validation of two ORF hits encoded by ELFN1-AS1 and AC012363.4.

a, Ribo-seq count profiles across the transcripts encoding ORFs of ELFN1-AS1 and AC012363.4. b, ORFs of ELFN1-AS1 and AC012363.4 were ectopically expressed with FLAG tag in 293FT and HCT-116 cells, and their expression was detected by western blot with an anti-FLAG antibody. EV, empty vector. c, Comparison between expression of the ORFs of ELFN1-AS1 and AC012363.4 expressed with FLAG tag in the presence of the native 5′ UTR, with the wild-type (ATG) start codon versus the mutant one (AGG) in HCT-116 cells, by western blot. d–f, Growth of HCT-116 cells transduced with the negative-control EV, the complementary DNA (cDNA) overexpression vectors of the ORFs of ELFN1-AS1 and AC012363.4 (d) or the negative-control sgRNA (sgNC) or gene-specific sgRNA species (sg1 and sg2) targeting the ORFs of ELFN1-AS1 (e) and AC012363.4 (f) was monitored with the Cell Counting Kit-8 (CCK-8) assay. The absorbance at 450 nm (A450) of WST-8 formazan was measured each day for 4 d. g–i, Representative pictures of clonogenic growth and bar graphs quantifying the colonies formed by HCT-116 cells that were transduced with the EV control, the cDNA overexpression vector of individual ORFs (g) or the sgNC or sgRNA species targeting individual ORFs (h,i). Western blot data and pictures of clonogenic growth are representative of at least three independent experiments. Data in d–i are shown as mean ± s.d. (n = 3). P values were determined by an unpaired two-tailed Student’s t-test.