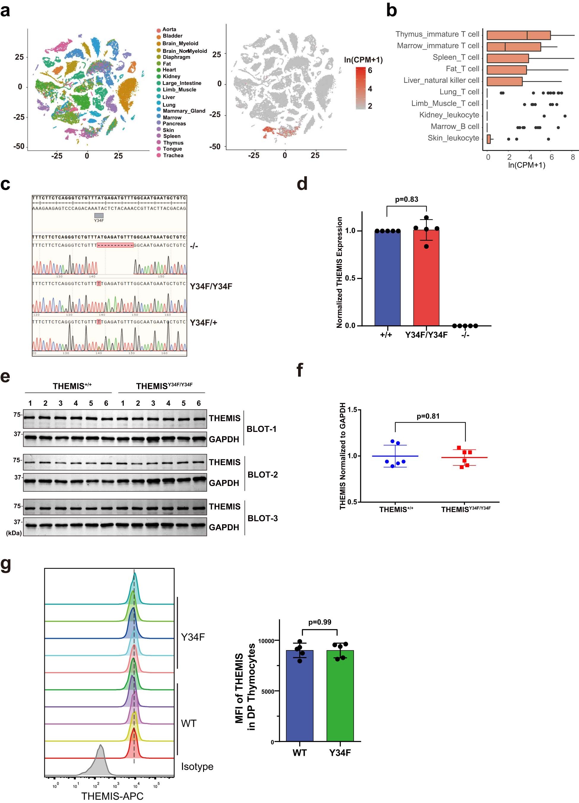
Extended Data Fig. 4: THEMIS proteins in THEMIS+/+ and THEMISY34F/Y34F mice are expressed at a comparable level.
From: THEMIS is a substrate and allosteric activator of SHP1, playing dual roles during T cell development

a, Distribution of t-SNE of single-cell RNA-seq data from Tabula Muris, colored by different tissue (left) and expression of THEMIS among different tissues (right). b, THEMIS expression in top 10 cell types ordered by the mean of THEMIS log transform expression in individual cell type, data from Tabula Muris. In each box plot, the center line indicates the median, the edges of the box represent the first and third quartiles, and the whiskers extend to span a 1.5 interquartile range from the edges. c, Sanger sequencing of THEMIS-/-, THEMISY34F/Y34F, and THEMISY34F/+ mice tail genotype identification. d, Gray-level analysis of Western bands in Fig. 4A showed the same expression of THEMIS in THEMIS+/+ and THEMISY34F/Y34F mice (n = 3 mice examined over 5 independent blots). e-f, Quantitative fluorescence immunoblotting analysis (e) showed both WT and Y34F THEMIS proteins in total thymocytes were expressed at a comparable level. The analysis data was sourced from 6 mice examined over 3 independent blots of WT and Y34F genotypes (f). g, Flow cytometry intracellular staining of THEMIS protein showed both WT and Y34F THEMIS proteins in DP thymocytes were expressed at a comparable level (n = 5 mice).