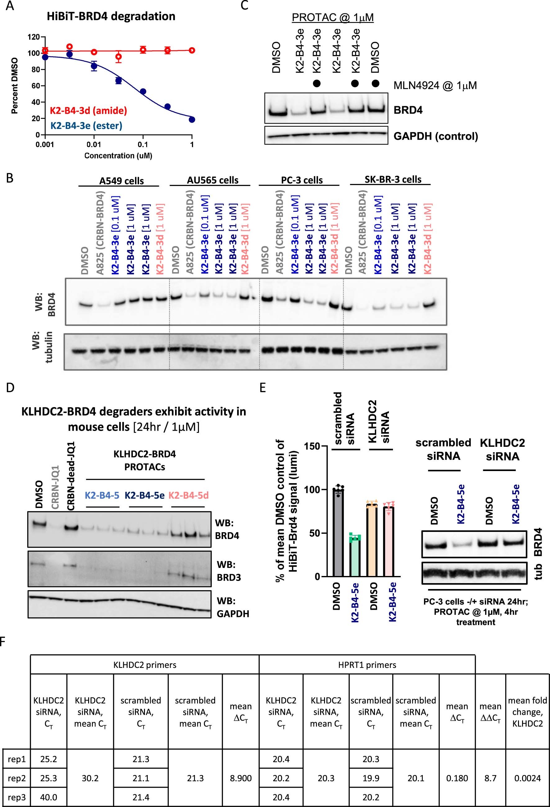
Extended Data Fig. 2: Additional cell-based characterization of KLHDC2-based degraders.
From: Co-opting the E3 ligase KLHDC2 for targeted protein degradation by small molecules

a) HiBiT-BRD4 levels were measured following 24 hr treatment of PC-3_HiBiT-BRD4 cells with the indicated PROTACs (n = 4 replicates). b) Endogenous BRD4 levels were measured across cell lines by immunoblots following 24 hr treatment with the K2-B4-3e PROTAC, and its controls (dotted lines included for clarity, one of two independent gels shown). c) Endogenous BRD4 levels were measured by immunoblot following 24 hr treatment of PC-3 cells with the K2-B4-3e PROTAC, with and without co-treatment with 1 mM MLN4924. d) Endogenous BRD4 and BRD3 levels were measured by immunoblots following 24 hr treatment of mouse A20 cells by the indicated PROTACs at 1 uM (n = 3 technical replicates). e) Left panel, HiBiT-BRD4 levels were measured from cells treated with the indicated siRNAs for 48 hours, then treated with the K2-B4-5e PROTAC for 4 hr (n = 2 biological replicates with n = 3 technical replicates); and right panel, anti-BRD4 immunoblot data from the same experiment (representative of triplicate blots). f) In a parallel set of wells, relative mRNA levels were measured by qPCR after siRNA treatment of cells, in triplicate (see Methods).