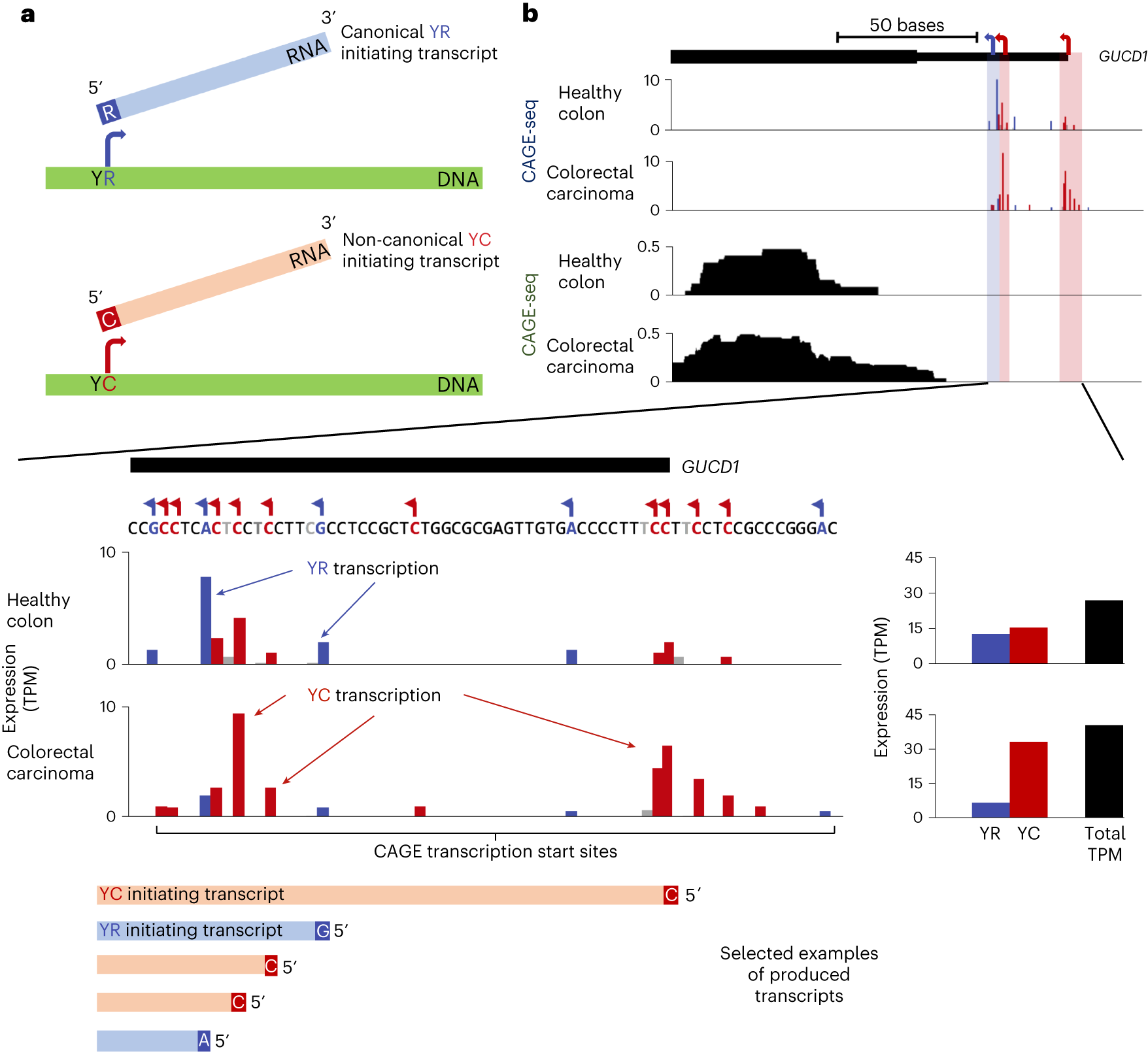
Fig. 1: Dual-initiation promoter usage with non-canonical YC transcription in cancer.

a, Illustration of transcription from canonical (YR) and non-canonical (YC) initiation dinucleotides. b, UCSC Genome Browser view of CAGE-seq and RNA-seq tracks from a representative dual-initiator gene, guanylyl cyclase domain containing 1 (GUCD1), where there is a switch from canonical (YR) transcription (blue bars) in the healthy tissue to non-canonical (YC) transcription (red bars) in the cancer (colorectal carcinoma). The rare instances in which transcription initiates from an alternative site besides YR and YC are shown in gray. Bar graphs to the right show total TPM values of YR and YC transcription in healthy and cancer tissues together with overall TPM values. Selected examples of transcripts produced at varying levels from the GUCD1 promoter, between the healthy and cancer samples, are illustrated below.