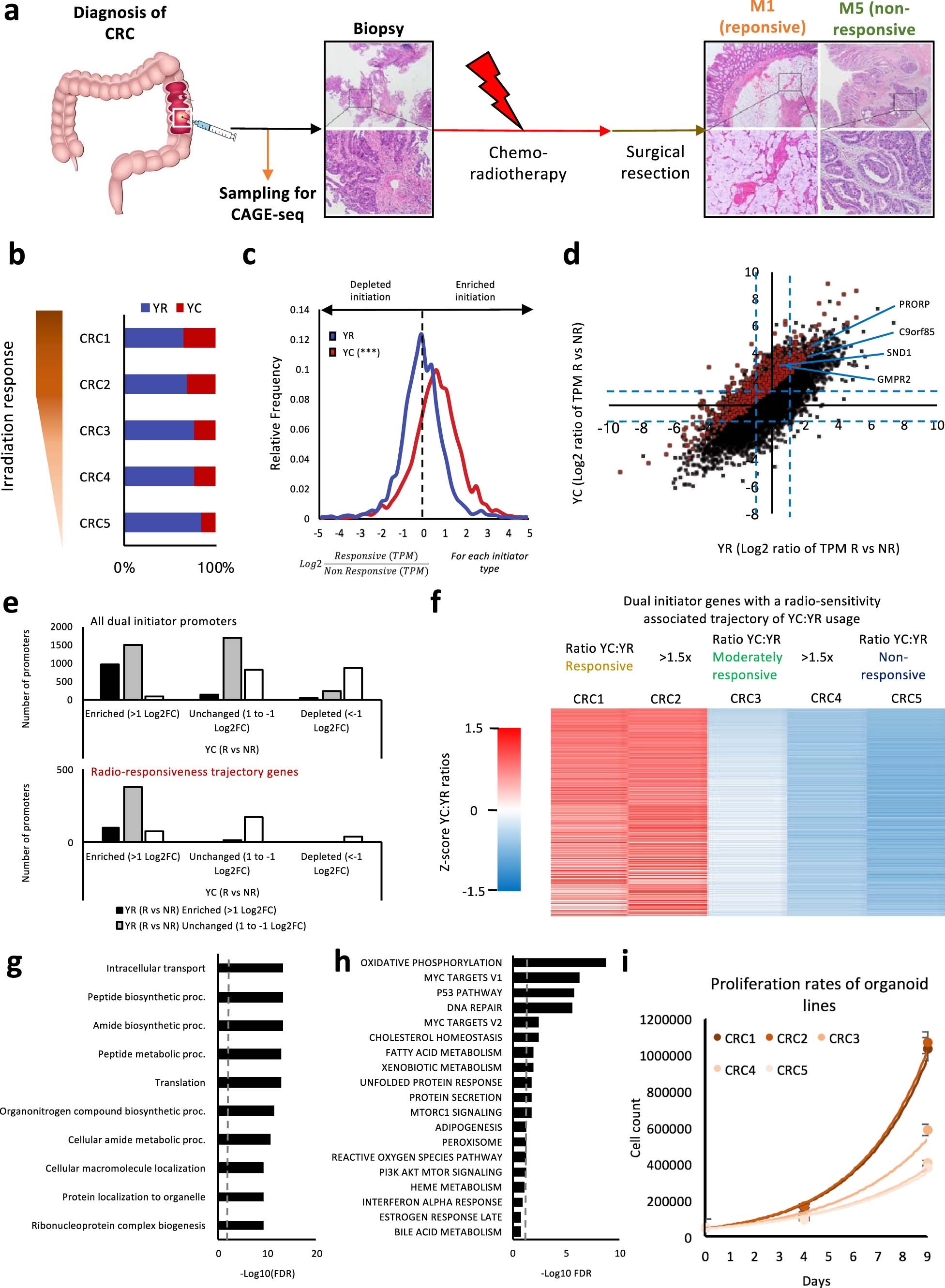
Extended Data Fig. 3: Enriched YC initiation marks radiotherapy responsive CRC tumours.

a, Summary of the protocol for the collection of radio-responsive and resistant CRC tumour samples. Tumour images used with permission from40. b, Bar graph of the total expression from all CTSSs within consensus clusters (n = 18713), initiating with YR or YC dinucleotides, for each CRC organoid sample. c, Dual initiating promoters in the CRC organoid dataset were identified as previously described (n = 6285). The proportion of transcription initiating in each dual initiator promoter, from the YC and YR site was quantified for each sample and compared between them on a per promoter basis. Frequency distribution graph showing the degree of expression change of the YC (red) and YR (blue) component each dual promoter between responsive (average CRC1&2) and non-responsive (average CRC4&5) organoid samples (*** P < 0.001, T-test). d, Correlation scatter plot showing the relative expression of YC and YR components of all dual initiator genes (black) and Responsiveness trajectory genes (red) between responsive and non-responsive organoids (avr. CRC1&2 vs, avr. CRC4&5). Blue dotted lines show intersection with 1/−1 Log2FC. The selected Radio-responsiveness signature genes explored by RTqPCR (Extended Data Fig. 8) are highlighted in this plot. e, bar graphs of the relative frequency of dual initiators displaying the behaviour of YR where YC is enriched / unchanged / depleted between responsive vs. non-responsive organoids. f, Dual initiator promoters with a dynamic shift in YC vs YR transcript abundance, correlating with radiotherapy responsiveness were identified (n = 807). The criteria used was that the average YC:YR ratio in CRC1&2 (responsive) for each dual initiator was 1.5 fold greater than the ratio in CRC3 (moderately responsive), which was in turn 1.5 fold greater than the YC:YR ratio in CRC4 and 5 (non-responsive). A heatmap of the relative YC:YR ratios for each dual initiator between CRC organoid samples is shown. g, h, Bar graphs of biological process (g) and Molecular signature database (MSigDB) Hallmark (h) gene ontology of dual initiators displaying dynamic YC:YR ratios correlated with radiotherapy sensitivity. Dotted line shows 0.05 FDR threshold. i, Line plot of organoid cell proliferation rate over 9 days, with cell counts taken at day 4 and day 9 (n = 3 independent experiments, data are presented as mean values +/- SEM).