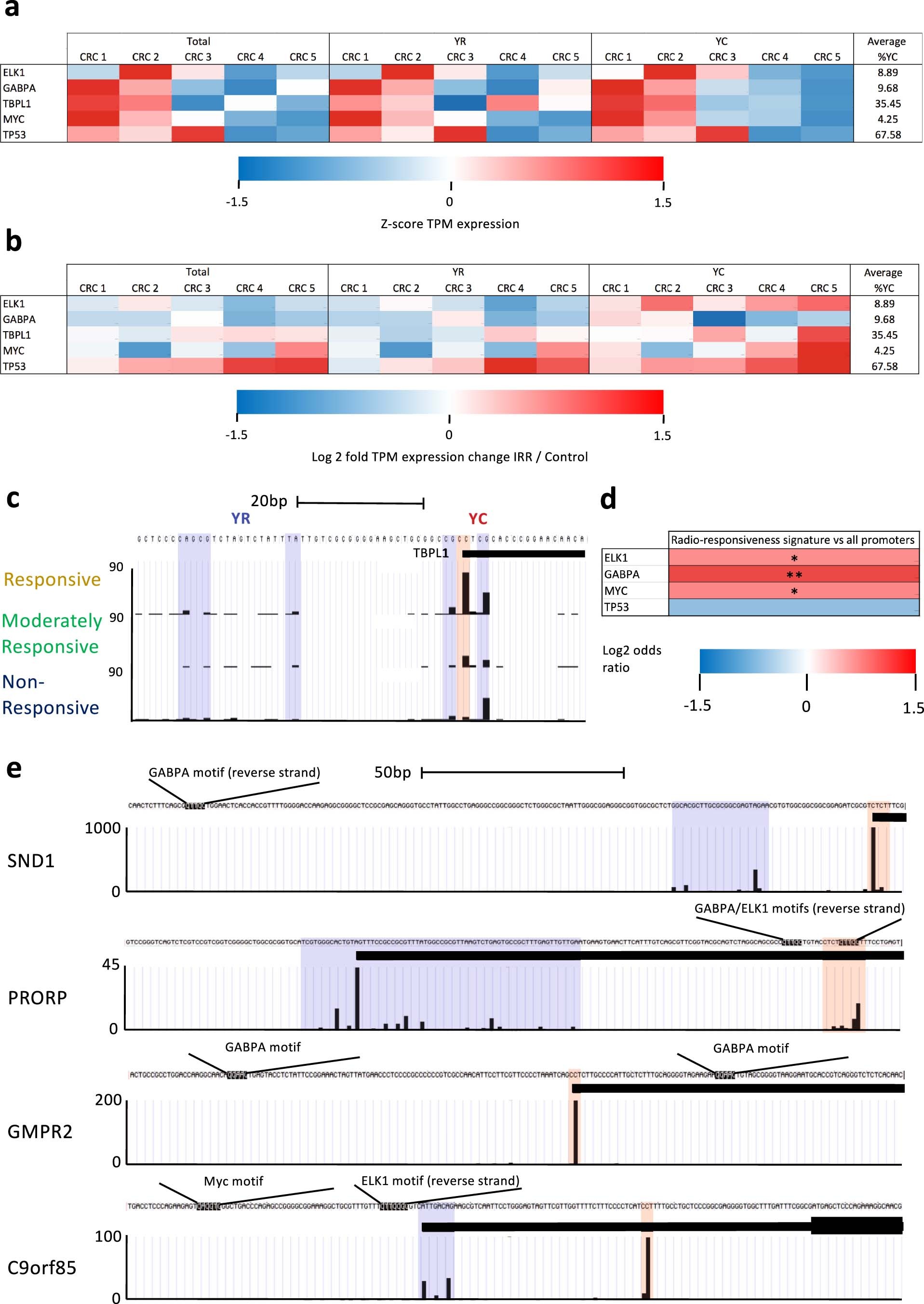
Extended Data Fig. 7: MYC, ELK1 and GABPA transcription factor binding sites are enriched in the promoters of radiotherapy response signature genes.

a, Heatmap visualizing the Total, YR and YC transcript component expression patterns of transcription factors implicated in regulating the radio-responsiveness signature genes, across the 5 organoid samples. b, Heatmap visualizing the Total, YR and YC transcript component log2 fold change in expression of transcription factors implicated in regulating the radio-responsiveness signature genes, between irradiated and control samples of the 5 organoids. c, UCSC Genome Browser view of CAGE tracks from the transcription factor TBPL1, showing a dynamic switch from YC predominant transcription in radiotherapy responsive CRC organoids (CRC1) to YR predominant transcription in radiotherapy non-responsive organoids (CRC5), with balanced transcriptional output from YR and YC components in the moderately responsive CRC organoid (CRC3). d, Heatmap visualizing the log2 odds ratio of the occurrence of core promoter motifs ( > 90% match to JASPAR published consensus motif, ELK1: MA0028.2, GABPA: MA0062.1, MYC: MA0147.3, TP53: MA0106.1) in the promoters (200 bp up and down stream of the dominant TSS) of the radio-responsiveness signature gene set vs. all promoters (P = 0.031, 0.002, 0.049 and 0.25 for ELK1, GABPA, MYC and TP53 respectively, two-tailed Fisher’s exact test). e, Genome browser views of the candidate genes from the radio-responsiveness signature gene set with the location of proximal TF motifs highlighted. Reads from the responsive CRC cohort are shown in each case and the YR and YC transcriptional regions of the promoter highlighted in blue or red respectively. As the YC and YR transcription initiation sites in GMPR2 are spatially separated only the YC section is shown, however assessment of the YR region revealed no binding motifs corresponding to ELK1, GABPA, MYC or TP53.