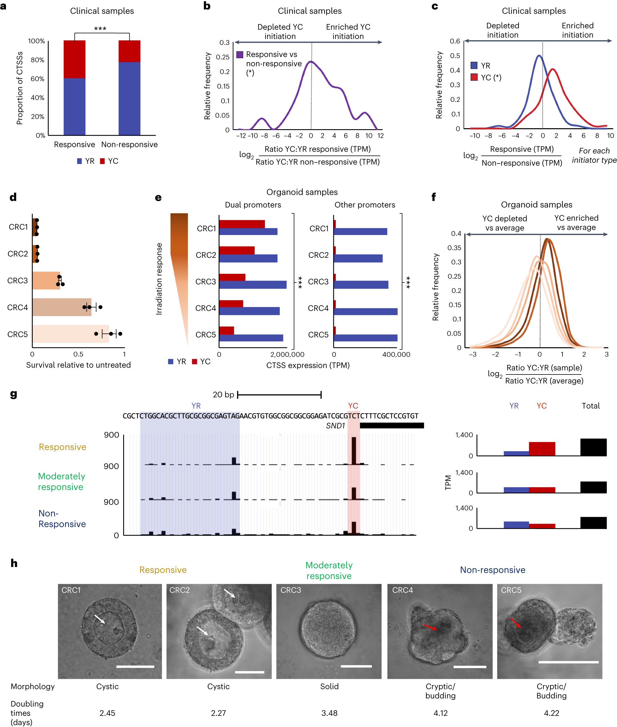
Fig. 3: Enriched YC initiation marks radiotherapy-responsive CRC tumors.

a, Bar graph of the total expression from all CTSS within consensus clusters, initiating with YR or YC dinucleotides, between the responsive and non-responsive CRC clinical tumor cohorts (chi-squared, P = 0.0001). b,c, Dual-initiating promoters were identified as before (n = 186). The proportion of transcription initiating in each dual-initiator promoter, from the YC and YR sites, was quantified for each sample and compared between them on a per-promoter basis. b, Frequency distribution graph showing the degree of expression change of the YC component (normalized to YR) of each dual promoter between responsive and non-responsive CRC clinical tumor samples (paired two-tailed t-test, P = 0.023). c, Frequency distribution graph as in b but with each expression component (YR and YC) separately analyzed (paired two-tailed t-test, *P = 0.013). d, Plot of relative survival of the five CRC organoid cultures under study, between those irradiated with 25 Gy versus 0 Gy (n = 3 independent experiments, data are presented as mean values ± s.e.m.). e, Bar graphs of the total expression from CTSS in dual-initiator consensus clusters (left, n = 6,292) and all other consensus clusters (right, n = 12,428), initiating with YR or YC dinucleotides, for each CRC organoid sample (chi-squared test, P < 0.0001 for both dual and other promoters). f, Dual-initiator promoters were identified as before (n = 6,292), and the YC:YR expression ratio was calculated for each in all organoid samples and divided by the average YC:YR ratio for that promoter. The frequency distribution of these values, illustrating the YC:YR ratio of transcription for all dual initiators, between samples is shown. g, UCSC Genome Browser view of CAGE tracks from a representative dual-initiator gene, SND1 (staphylococcal nuclease and tudor domain containing 1), showing a dynamic switch from YC-predominant transcription in radiotherapy-responsive CRC organoids (CRC1) to YR-predominant transcription in radiotherapy-non-responsive organoids (CRC5), with balanced transcriptional output from YR and YC components in the moderately responsive CRC organoid (CRC3). h, Bright-field images showing the morphology and doubling times of the five CRC organoid lines under investigation. White arrows, cysts; red arrows, crypts; scale bar, 100 µm. Doubling time analysis is based on measurements from three independent experiments.