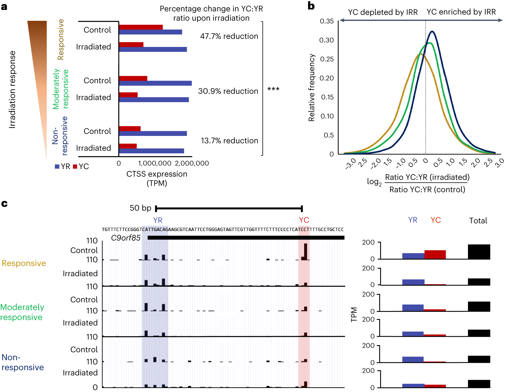
Fig. 4: Radiotherapy-responsive modulation of YC transcription initiation correlates with CRC clinical response.

a, Bar graph showing the proportion of CTSS in dual-initiator consensus clusters, initiating with YR or YC dinucleotides, in responsive (average of CRC1 and CRC2), moderately responsive (CRC3) and non-responsive (average of CRC4 and CRC5) organoids treated with 0 Gy (control) or 25 Gy (irradiated) irradiation treatment (chi-square analysis, P = 0.0001). b, Frequency distribution graph showing the degree of expression change of the YC component (normalized to YR) of each dual promoter upon irradiation in responsive (average of CRC1 and CRC2), moderately responsive (CRC3) and non-responsive (average of CRC4 and CRC5) organoids. c, UCSC Genome Browser view of an irradiation-responsive dual promoter (C9orf85). This promoter shows a clear loss of the YC component upon irradiation in responsive tumors (CRC1) and a relative lack of the YC component in moderately responsive (CRC3) and non-responsive (CRC5) organoid samples.