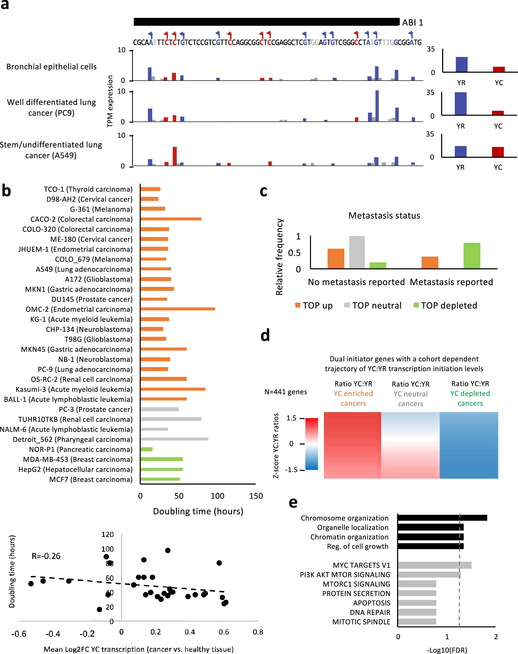
Extended Data Fig. 1: YC transcription is most enriched in poorly differentiated and proliferative cancer types.

a, UCSC Genome Browser view of representative dual initiator gene, Abelson interactor 1 (ABI1), showing the relative usage of YC (red bars) and YR (blue bars) between healthy bronchial epithelial cells, a well differentiated lung cancer cell line (PC9) and a undifferentiated lung cancer cell line (A549), with total TPM values for each shown in bar graphs (right). This serves to exemplify the enhanced usage of YC transcription in undifferentiated cancer types. b, Top, bar graph of doubling times for the cancer cell lines analysed in Fig. 2, ordered by mean log2FC YC:YR transcription (cancer / Healthy) to match Fig. 2a. Bottom, scatter plot of correlation between mean log2FC YC:YR transcription (cancer / Healthy) and cell line doubling time. c, Bar graph of the relative frequency of YC enriched, neutral and depleted cancer samples sourced from patients with/ without known metastasis. d, Dual initiator genes where the ratio of YC:YR transcription initiation dynamically changes between YC enriched, neutral and depleted cancer cohorts were identified (n = 422 promoters). A heatmap of the Z-score of YC:YR transcription ratios between cohorts is shown for this gene set (d). e, Bar graph of the gene ontology of dual initiators displaying dynamic YC:YR ratios between cohorts (as described in d). Significant biological process ontology (top) and match to Molecular signature database (MSigDB) Hallmark gene sets (bottom) are shown. Dotted line shows 0.05 FDR threshold.