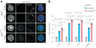
An Ago2HA/HA mouse model combined with super-resolution microscopy, molecular and biochemical assays allowed us to stringently characterize AGO2 regulation in vivo. We found that in quiescent splenocytes, AGO2 localizes almost exclusively to the nucleus, where it binds to the RNA of young mobile transposons and represses their expression through its catalytic domain.
This is a preview of subscription content, access via your institution
Access options
Access Nature and 54 other Nature Portfolio journals
Get Nature+, our best-value online-access subscription
$32.99 / 30 days
cancel any time
Subscribe to this journal
Receive 12 print issues and online access
$259.00 per year
only $21.58 per issue
Buy this article
- Purchase on SpringerLink
- Instant access to the full article PDF.
USD 39.95
Prices may be subject to local taxes which are calculated during checkout

References
Sala, L., Chandrasekhar, S. & Vidigal, J. A. AGO unchained: canonical and non-canonical roles of Argonaute proteins in mammals. Front. Biosci. 25, 1–42 (2020). A review article that discusses the roles of AGO proteins in vivo.
La Rocca, G. et al. In vivo, Argonaute-bound microRNAs exist predominantly in a reservoir of low molecular weight complexes not associated with mRNA. Proc. Natl Acad. Sci. USA 112, 767–772 (2015). This paper reports the existence of different AGO2 complexes in vitro and in vivo.
Nazer, E., Gomez Acuna, L. & Kornblihtt, A. R. Seeking the truth behind the myth: Argonaute tales from “nuclearland”. Mol. Cell. 82, 503–513 (2022). A review article discussing nuclear roles for AGO proteins in different model organisms.
Stein, P. et al. Essential role for endogenous siRNAs during meiosis in mouse oocytes. PLoS Genet 11, e1005013 (2015). This paper reports the requirement of the catalytic domain of AGO2 to mouse female meiosis.
Flemr, M. et al. A retrotransposon-driven dicer isoform directs endogenous small interfering RNA production in mouse oocytes. Cell 155, 807–816 (2013). This paper reports the existence of a truncated DICER isoform in mouse oocytes.
Additional information
Publisher’s note Springer Nature remains neutral with regard to jurisdictional claims in published maps and institutional affiliations.
This is a summary of: Sala, L. et al. AGO2 silences mobile transposons in the nucleus of quiescent cells. Nat. Struct. Mol. Biol. https://doi.org/10.1038/s41594-023-01151-z (2023).
Rights and permissions
About this article
Cite this article
AGO2 localizes to the nucleus in quiescence and represses transposon expression. Nat Struct Mol Biol 30, 1838–1839 (2023). https://doi.org/10.1038/s41594-023-01169-3
Published:
Version of record:
Issue date:
DOI: https://doi.org/10.1038/s41594-023-01169-3