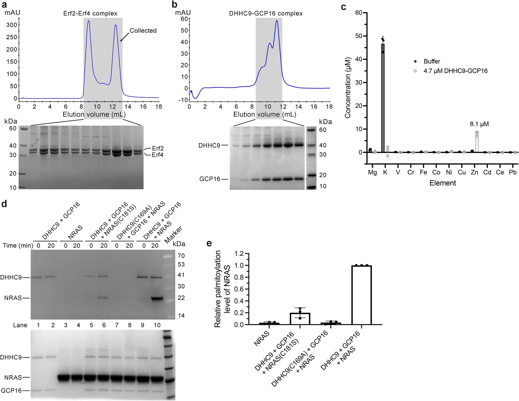
Extended Data Fig. 1: Purification and characterization of the Erf2-Erf4 complex and the DHHC9-GCP16 complex.
From: Regulation of RAS palmitoyltransferases by accessory proteins and palmitoylation

a,b, The Erf2-Erf4 complex (a) and the DHHC9-GCP16 complex (b) purified using affinity columns were further purified by size exclusion chromatography, then the peak fractions were analyzed by SDS-PAGE followed by Coomassie blue staining. The protein purification results from representative experiments are shown (a, b). c, Quantification of metal ions in the purified DHHC9-GCP16 complex. The metal ions in the purified DHHC9-GCP16 complex and those in the buffer control were analyzed using inductively coupled plasma mass spectrometry (ICP-MS). The data represent the mean ± SD of three independent measurements. d, Palmitoylation of NRAS catalyzed by the DHHC9-GCP16 complex. The wild-type or the catalytic-dead mutant (C169A) of DHHC9 in complex with GCP16 was incubated with wild-type NRAS or its C181S mutant and NBD-palmitoyl-CoA. At the indicated time points, the reactions were quenched with non-reducing SDS loading buffer and analyzed by SDS-PAGE. The SDS-PAGE gel was first imaged using Amersham Imager 680 (Cytiva) with a Cy2 filter (Excitation: 460 nm) (the upper panel), and then visualized by Coomassie blue staining (the lower panel). The results of a representative experiment from three independent experiments are shown (d). e, Quantification of the palmitoylation of NRAS catalyzed by the DHHC9-GCP16 complex. The data represent the mean ± SD of three independent measurements.