Extended Data Fig. 4: VPS35L localization and PM proteome effects.
From: Structural organization of the retriever–CCC endosomal recycling complex

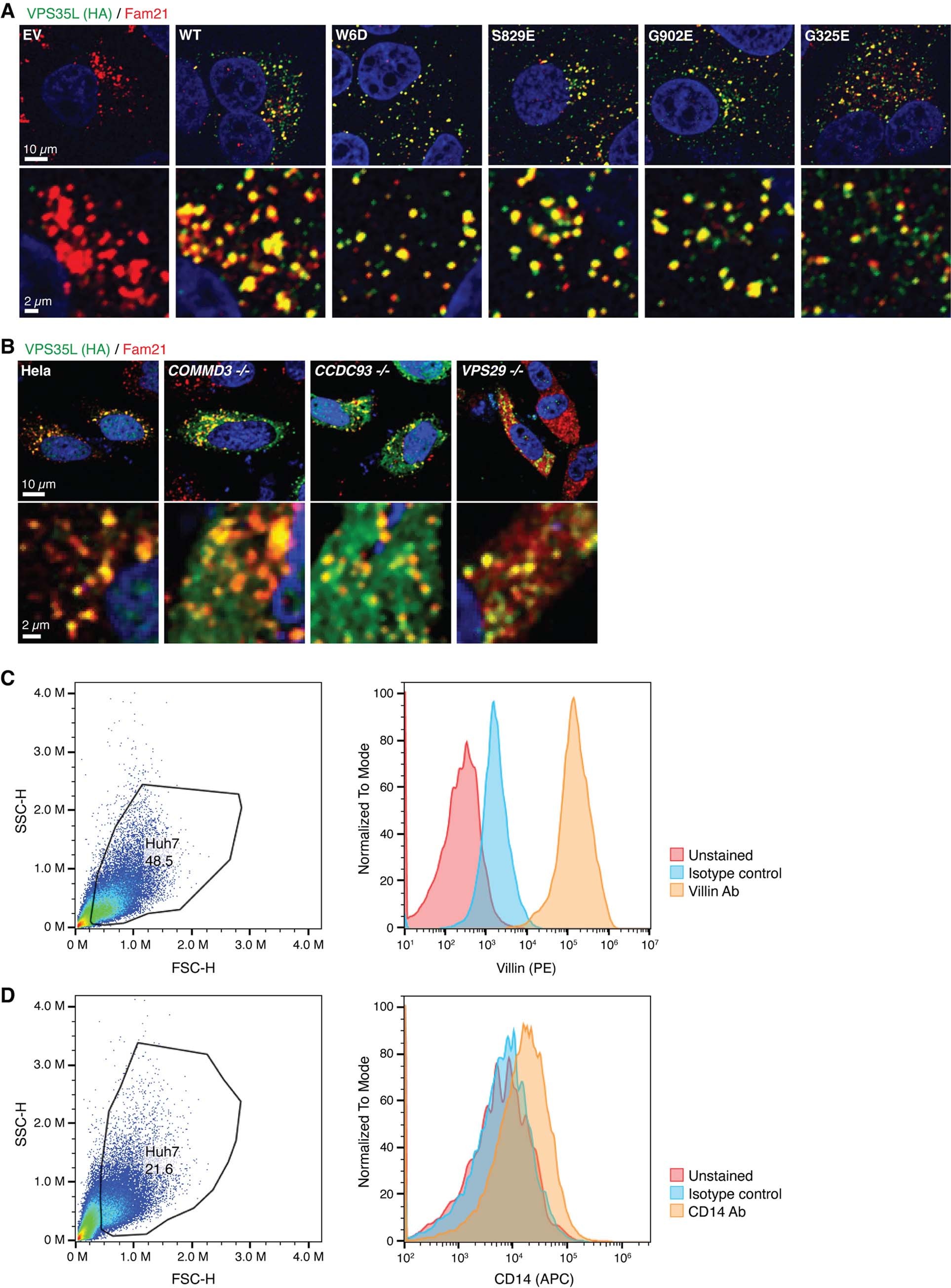
(a) Immunofluorescence staining for VPS35L (green channel, using HA antibody), FAM21 (red channel), and nuclei (DAPI, blue channel) in the indicated stable Huh-7 cell lines. Representative images of one out of two independent experiments are shown. (b) Immunofluorescence staining for VPS35L (green channel, using HA antibody), FAM21 (red channel), and nuclei (DAPI, blue channel) in the indicated HeLa knockout cell lines transfected with HA-VPS35L. Representative images of one experiment are shown. (c, d) Representative gating and acquisition parameters for Villin and CD14 staining by flow cytometry.