Extended Data Fig. 1: Mathematical models of deadenylation.
From: Deadenylation kinetics of mixed poly(A) tails at single-nucleotide resolution

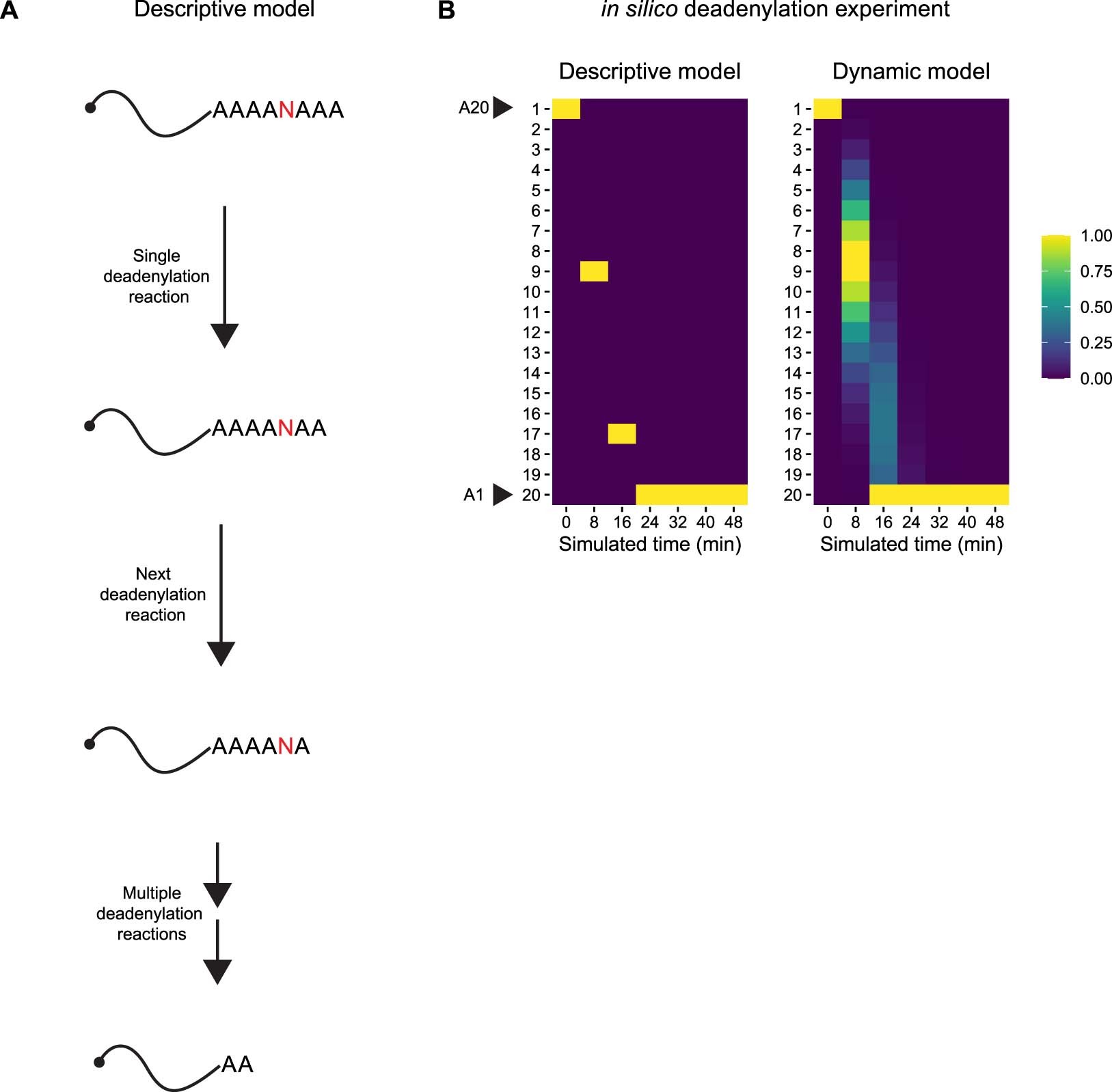
a. Schematic of a descriptive model of deadenylation. b. In silico deadenylation experiment and heatmap analysis comparing the descriptive and dynamic models. Column-specific unity-based normalization was applied for data visualization. A20 represents RNA with a poly(A) tail length 20, and A1 represents RNA with a single-adenosine tail.