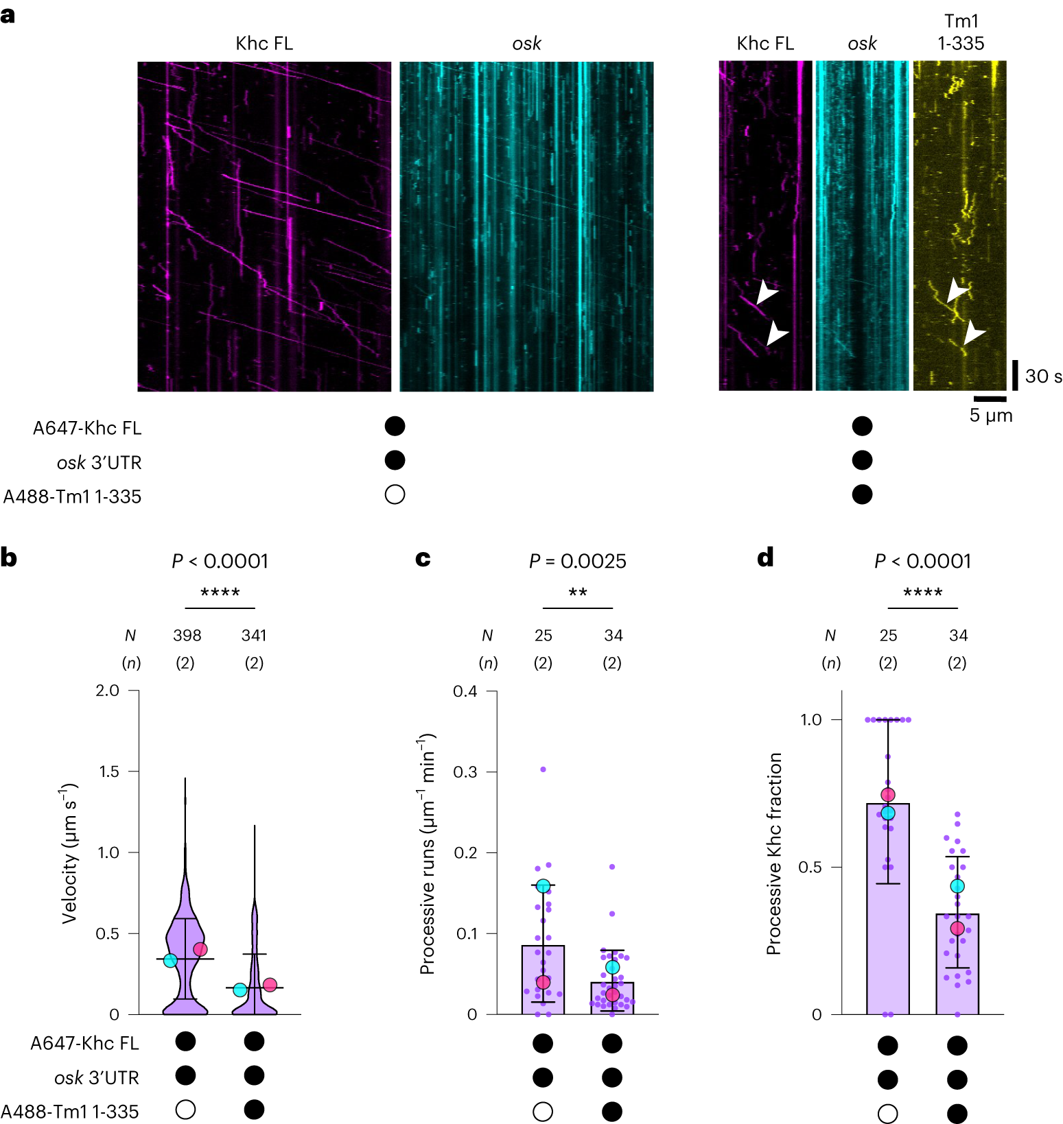
Fig. 3: The N-terminal region of Tm1 is sufficient for Khc inhibition.
From: Tropomyosin 1-I/C coordinates kinesin-1 and dynein motors during oskar mRNA transport

a, Kymographs showing motile behavior of Khc FL and osk 3′ UTR with or without Tm1 1–335. Microtubule plus and minus ends are oriented toward the right and left of each kymograph, respectively. Khc movements that colocalize with Tm1 are indicated by white arrowheads. b–d, Velocity of motile Khc FL (b), frequency of processive Khc FL movements (c) and fraction of Khc FL binding events that underwent processive motility (d) in the presence or absence of Tm1 1–335. For all plots, mean ± s.d. is shown and is derived from 341–398 individual complexes (b; N) or 25–34 microtubules (c,d; N) from 4–6 imaging chambers and 2 independent experiments (n) per condition (Supplementary Table 2). Mean values for each independent experiment (large dots) are superimposed on a violin plot showing the distribution of values from individual complexes (b) or on values for individual microtubules (small dots; c,d). Black or white circles indicate the presence or absence of the indicated components, respectively. Parallel experiments within the figure are shown by large dots of the same color. Cy3-labeled or unlabeled osk 3′ UTR was included in all experiments. Statistical significance was determined by unpaired two-tailed Mann–Whitney test (b) or unpaired two-tailed t-tests with Welch’s correction (c,d) using N values (total number of individual complexes (b) or total number of microtubules (c,d)). The experiment shown in cyan also compared Khc FL metrics with or without Tm1 FL (data set also incorporated in Figs. 1d–f and 2).