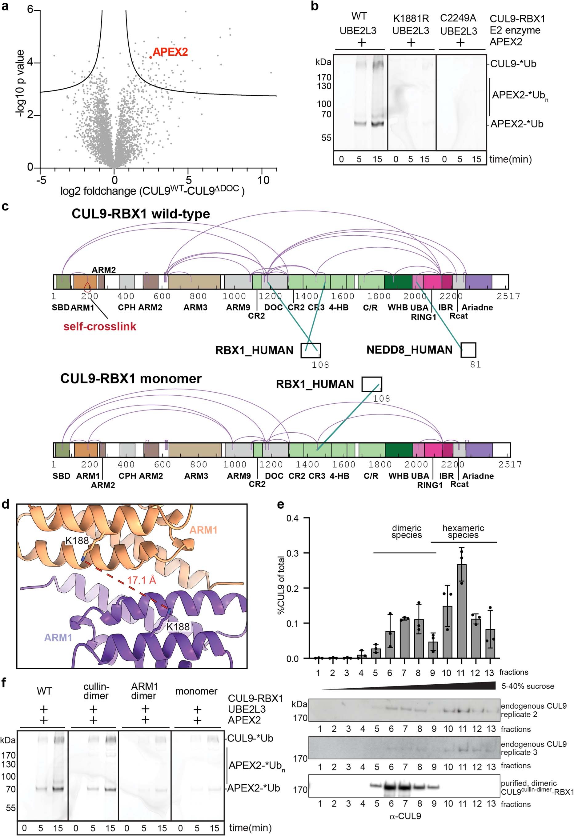
Extended Data Fig. 8: Analysis of CUL9-RBX1 interactors and assembly and roles in ubiquitylation.

a, Comparison of proteins identified by quantitative mass spectrometry as interacting with TwinStrep-CUL9-RBX1 versus CUL9ΔDOC-RBX1 (variant in which DOC domain was replaced by a linker of sequence GSGSGSGS) affinity purified from HEK293S cells. Volcano plots of p-values (-log10) from two-tailed Student’s t tests versus protein abundance (log2) differences. The significance curve was calculated based on a false-discovery-rate-adjusted P = 0.005 and a minimal fold change S0 = 0.1. Proteins above the curve significantly differ between WT CUL9-RBX1 and CUL9ΔDOC-RBX1. Data were obtained for each protein from three independent biological replicates. b, In vitro assays testing ubiquitylation of APEX2 by purified CUL9-RBX1 and CUL9-RBX1 variants with point mutations in the neddylation site (K1881) or ARIH-RBR catalytic cysteine (C2249). The assays detect fluorescently-labeled ubiquitin (Ub*) (n = 2 technically independent experiments). c, BS3 cross-linking mass spectrometry analysis of CUL9-RBX1 and the CUL9monomer-RBX1 sample (a combination of the ARM1 dimer mutant which was made by replacing residues 1650–1690 with GSGSGSGS (ARM1 dimer) and the cullin-dimer mutant which was made by the two point mutations R125A Y152A (cullin-dimer)). 2D-Plots visualized with XiNET show crosslinks on schematic linear representations of the proteins in each complex. Table of crosslinks can be found in Supplementary table 5 and 6. d, Structural model of ARM1 dimerization interface, showing that crosslink between K188 from different CUL9 protomers - found only for WT CUL9-RBX1 - is consistent with hexameric assembly, but not a monomer. e, Immunoblot analysis of distribution of endogenous CUL9 protein in sucrose gradient fractions from U2OS cells, normalized relative to total CUL9. One replicate 1 is shown in Fig. 1f (n = 3 technically independent experiments, data are represented in columns as mean values +/− SD with individual data points indicated as dots). Sucrose gradient fractionation of the purified WT hexameric CUL9-RBX1 (Fig. 1f) and the cullin dimer mutant served as controls for migration. f, In vitro assays analyzing APEX2 ubiquitylation by indicated CUL9-RBX1 variants impaired for oligomerization (n = 2 technically independent experiments).