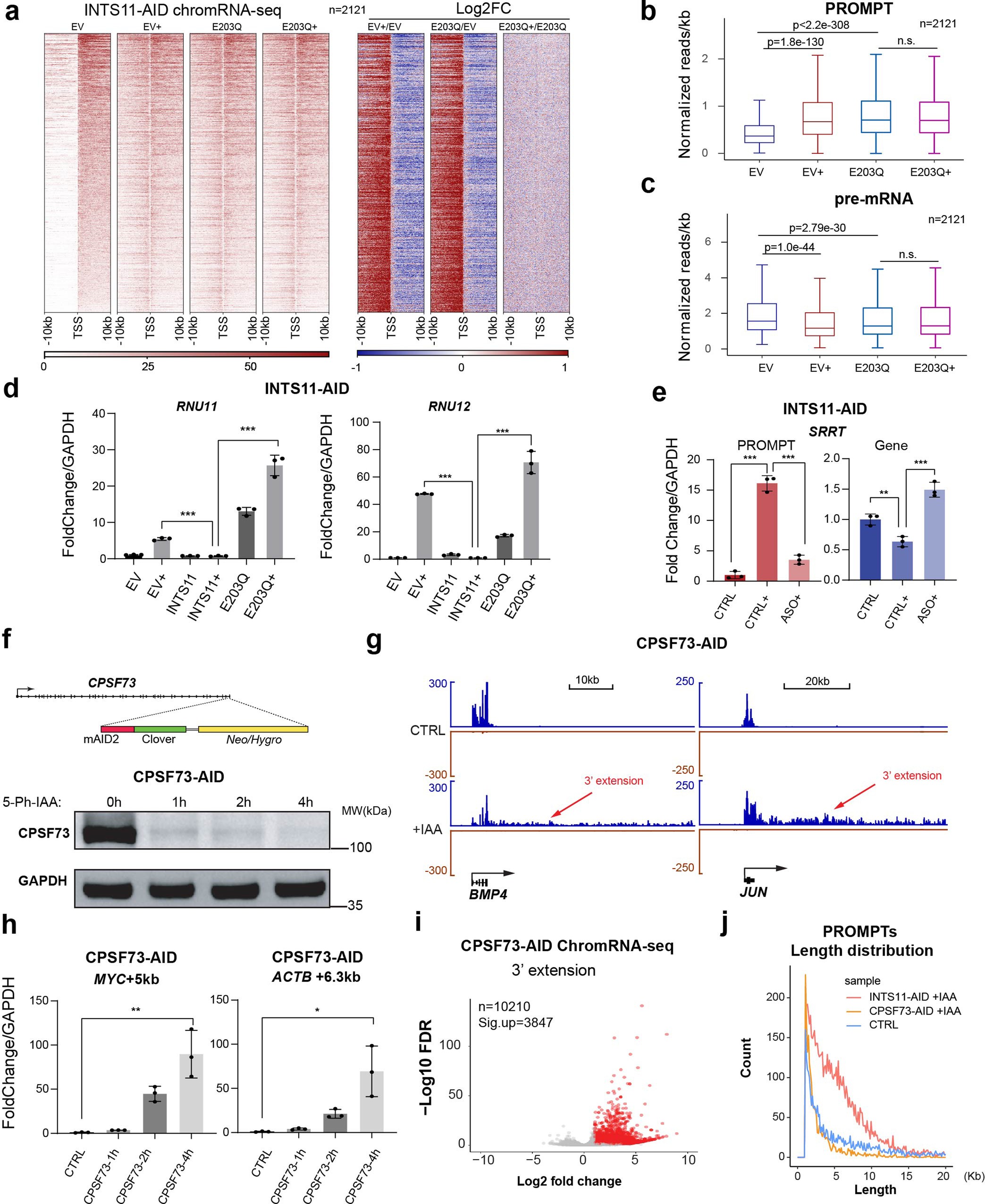
Extended Data Fig. 8: Endonuclease activity of Integrator is specifically required for degrading PROMPTs.
From: Transcription directionality is licensed by Integrator at active human promoters

a. Heatmap representing highly expressed genes and their PROMPTs from ChromRNA-seq results with EV or ectopic expression of E203Q mutant protein. “+” represents IAA treatments. The corresponding differences by log2-fold change are shown in the right panel. Upregulation is shown in red, and downregulation is shown in blue. b-c. Boxplots representing the transcript levels from PROMPT (b) and pre-mRNA (c) for 2121 active genes. P values were calculated by two-sided Mann-Whitney test. n.s., not significant. See Extended Data Fig. 1 for description of boxplots. d. Quantitative RT-PCR representing the accumulation of 3’ end extension of RNU11 or RNU12 through the ectopic expression of INTS11 or the E203Q mutant. “+” stands for the IAA treatments. Data are presented as mean ± SD. P values were calculated by unpaired t-test (n = 3 independent experiments). (**) p < 0.01. (***) p < 0.001. e. The accumulation of PROMPTs can be rescued by gapmer ASO specific for PROMPT at the SRRT gene locus, which leads to the recovery of gene expression. (PROMPTs shown in red, gene shown in blue). Data are presented as mean ± SD. P values were calculated by unpaired t-test (n = 3 independent experiments). (**) p < 0.01. (***) p < 0.001. f. Schematic diagram showing the generation of the CPSF73-AID2 cell line (top). Western blot of CPSF73 depletion over time after 10 µM 5-Ph-IAA treatment (bottom), representing from three independent experiments with similar results. g. IGV tracks of the BMP4 and JUN locus revealing 3’ end extension after CPSF73 depletion, the control group was treated with equal volume DMSO. h. Quantitative RT-PCR results representing a 3’ extension of MYC or ACTB genes after CPSF73 depletion. Data are presented as mean ± SD. P values were calculated by unpaired t-test (n = 3 independent experiments). (*) p < 0.05. (**) p < 0.01. i. Volcano plot showing the log2 fold changes in 3847 genes showing significant 3’ extension after CPSF73 depletion (FDR < 0.05, FC > 2). j. Histogram of PROMPTs (PROMPTs were identified by PROMPT-finder.) length distribution in the CTRL, CPSF73 deception, and INTS11 depletion conditions.