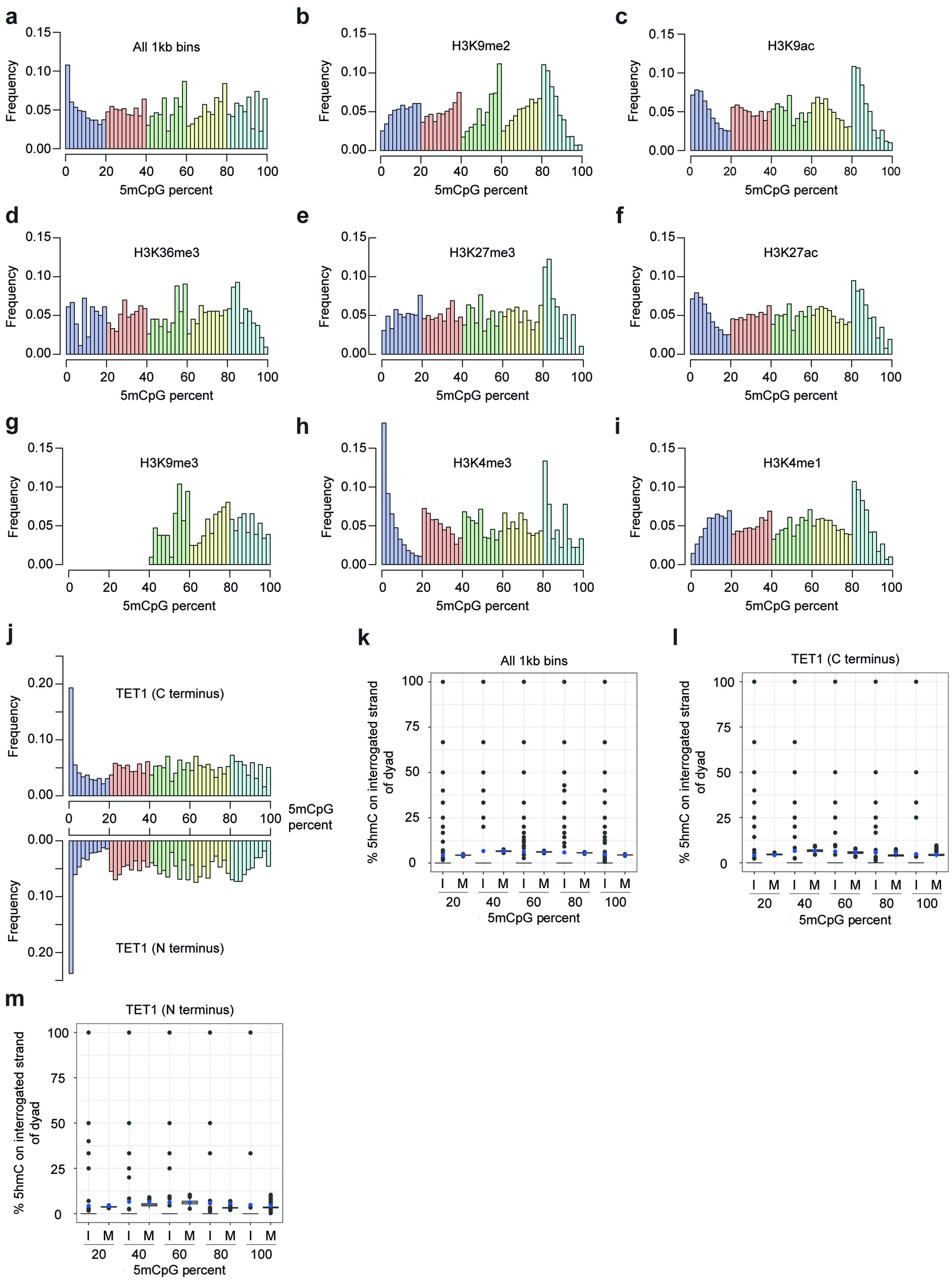
Extended Data Fig. 6: Genome-wide distribution of 5mCpG over various features and the distribution of 5hmC over TET1 binding sites.

(a-j) Panels show the distribution of DNA methylation over 1kb bins in the genome (a), various histone modifications, such as H3K9me2 (b), H3K9ac (c), H3K36me3 (d), H3K27me3 (e), H3K27ac (f), H3K9me3 (g), H3K4me3 (h), H3K4me1 (i), and TET1-binding sites (j). (k) Box plot shows the percentage of 5hmC that is paired with 5mC at CpG dyads as a function of absolute 5mCpG levels at individual loci (‘I’) or a meta-region (‘M’) (l,m) Box plot shows the percentage of 5hmC that is paired with 5mC at CpG dyads as a function of absolute 5mCpG levels at individual loci enriched for TET1 binding (‘I’) or a meta-region (‘M’) containing all enriched loci corresponding to TET1 binding sites. Distributions for the meta-regions were obtained using bootstrapping, where resampling was performed 1,000 times. Blue dots indicate average values found in genome-wide 1kb bins. M-H-Dyad-seq data was used in the analysis of panels (k-m).