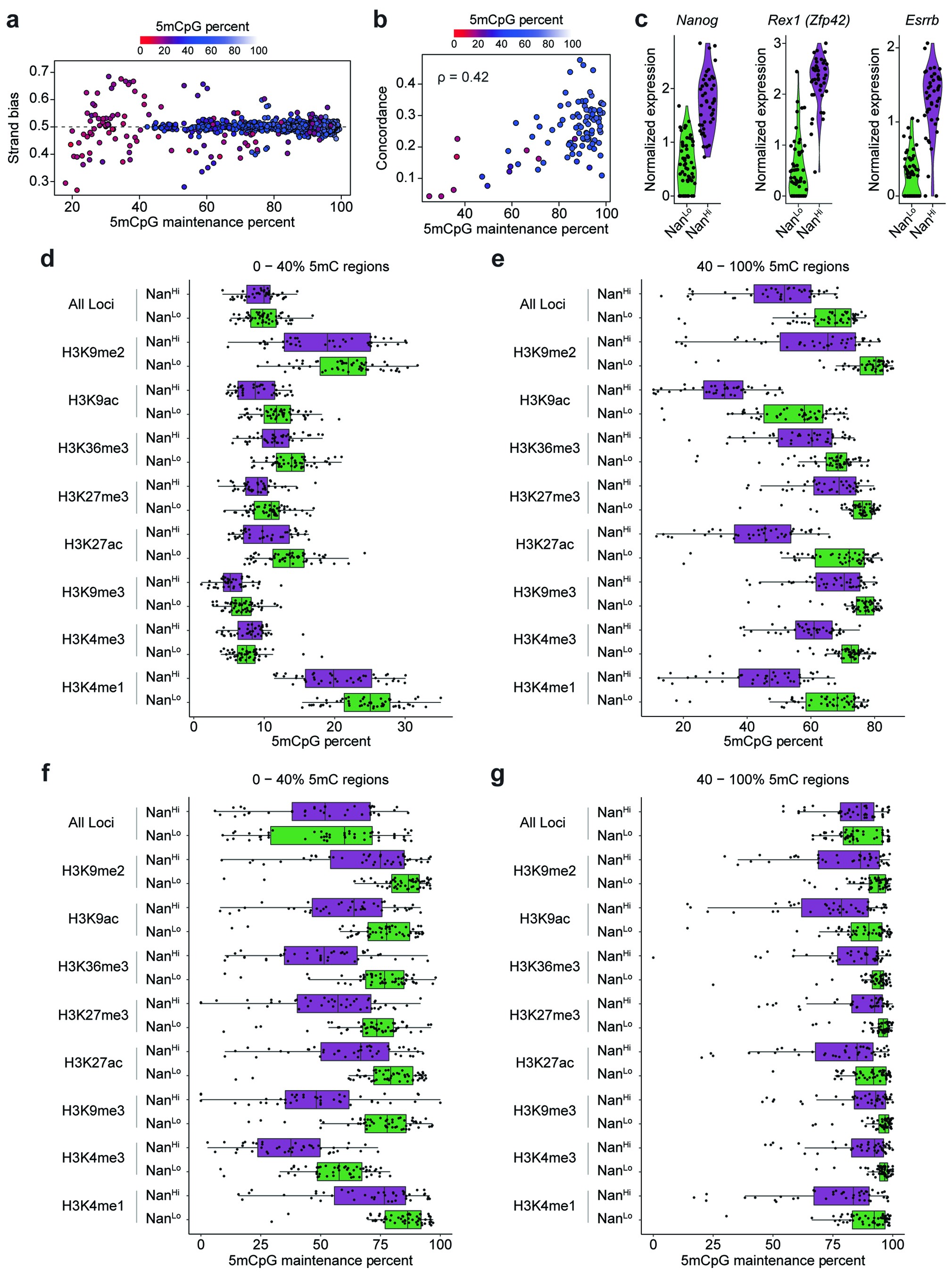
Extended Data Fig. 8: Serum grown mESCs contain two distinct transcriptomic subpopulations with Nanog high cells exhibiting decreased DNA methylation and 5mCpG maintenance levels across a broad range of histone modifications.

(a) Comparison of chromosome-wide 5mCpG strand bias scores, estimated using techniques such as scMspJI-seq, to 5mCpG maintenance percent estimated using scDyad&T-seq. The color of the data points correspond to the absolute methylation levels estimated using scDyad&T-seq. (b) Comparison of genome-wide concordance of methylation calls to 5mCpG maintenance percent estimated using scDyad&T-seq for single cells46. Concordance is defined as the fraction of reads (with at least 5 CpG sites covered) where 90% or more of the sites are methylated. The color of the data points correspond to the absolute methylation levels estimated using scDyad&T-seq. (c) Expression level of pluripotency related genes NANOG, REX1, and ESRRB in the two transcriptional clusters (NANOG high (‘NanHi’) and NANOG low (‘NanLo’)) identified in Fig. 5d using scDyad&T-seq for serum grown mESCs. (d,e) DNA methylation levels at genomic regions with 0-40% 5mCpG (d) and 40–100% 5mCpG (e) marked by different histone modifications. (f,g) 5mCpG maintenance percent at genomic regions with 0–40% 5mCpG (f) and 40–100% 5mCpG (g) marked by different histone modifications. From bulk measurements (see Fig. 3e), regions were previously categorized as less than (panels (d,f)) or greater than (panels (e,g)) 40% methylated. Data in panels (d-f) are based on 42 NanHi and 55 NanLo cells.