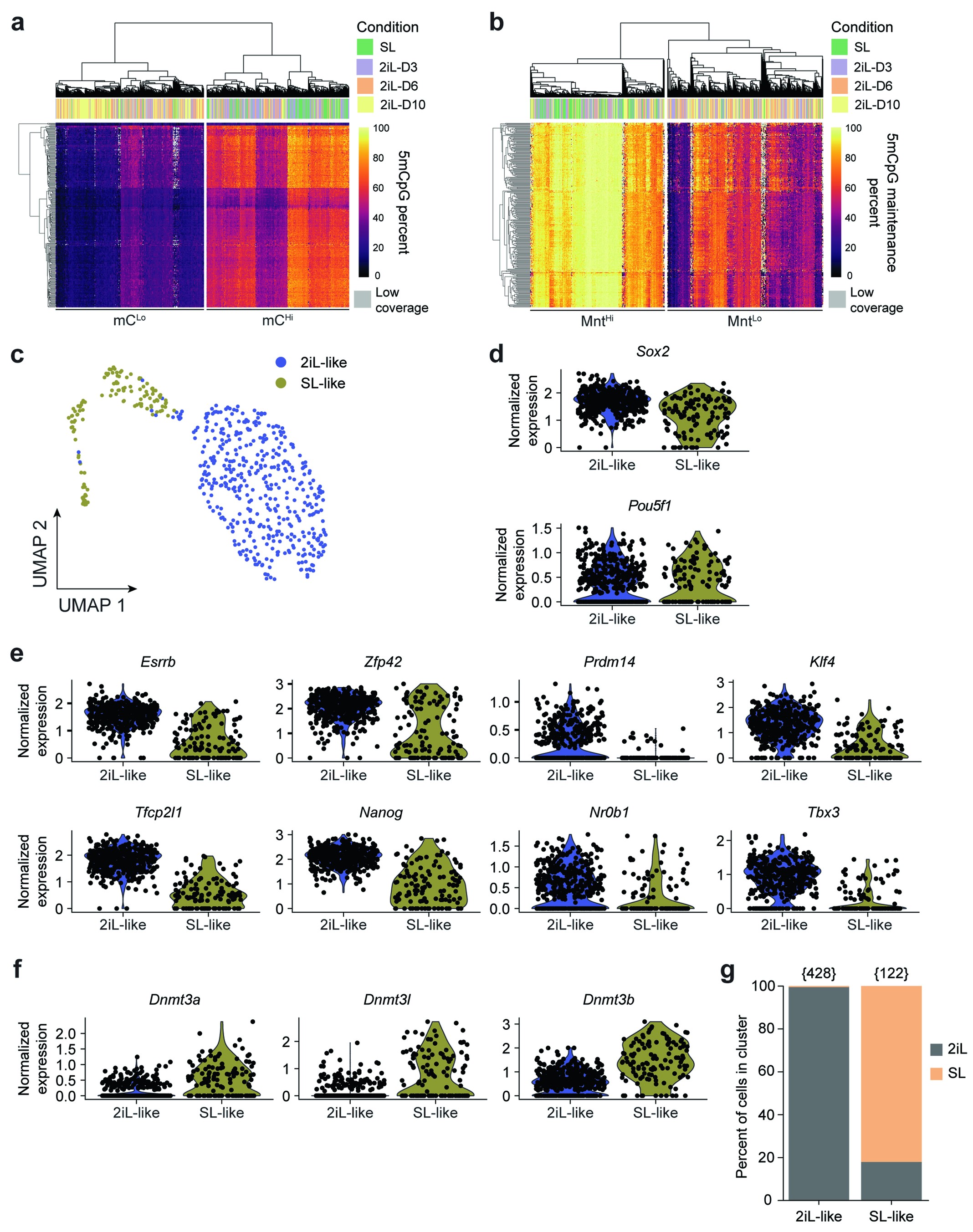
Extended Data Fig. 9: Epigenetic and transcriptional reprogramming of mESCs transitioning from SL to 2iL conditions.

(a) Hierarchical clustering based on genome-wide 5mCpG levels show that cells transitioning from SL to 2iL conditions can be classified into two major groups – a 5mCpG low (mCLo) or a 5mCpG high (mCHi) state. (b) Hierarchical clustering based on genome-wide 5mCpG maintenance levels show that cells transitioning from SL to 2iL conditions can be classified into two major groups – a lowly maintained (MntLo) or a highly maintained (MntHi) state. (c) UMAP visualization of cells transiting from SL to 2iL conditions, based on the single-cell transcriptomes obtained from scDyad&T-seq, shows that cells can be classified into two broad transcriptional clusters. The cluster names, 2iL-like and SL-like were assigned based on expression of key marker genes in mESCs grown in 2iL or SL conditions, respectively. (d) Expression of key pluripotency genes that have previously been shown to be similar between SL and 2iL culture49. (e) Expression of genes known to be transcribed at higher levels in 2iL mESCs compared to those grown in SL conditions49. (f) Expression of genes known to be transcribed at higher levels in SL mESCs compared to those grown in 2iL culture49. (g) Bar plot shows the percentage of 2iL and SL grown mESCs that are assigned to the 2iL-like or SL-like transcriptional clusters. The number in the parenthesis indicates the total number of cells in that cluster.