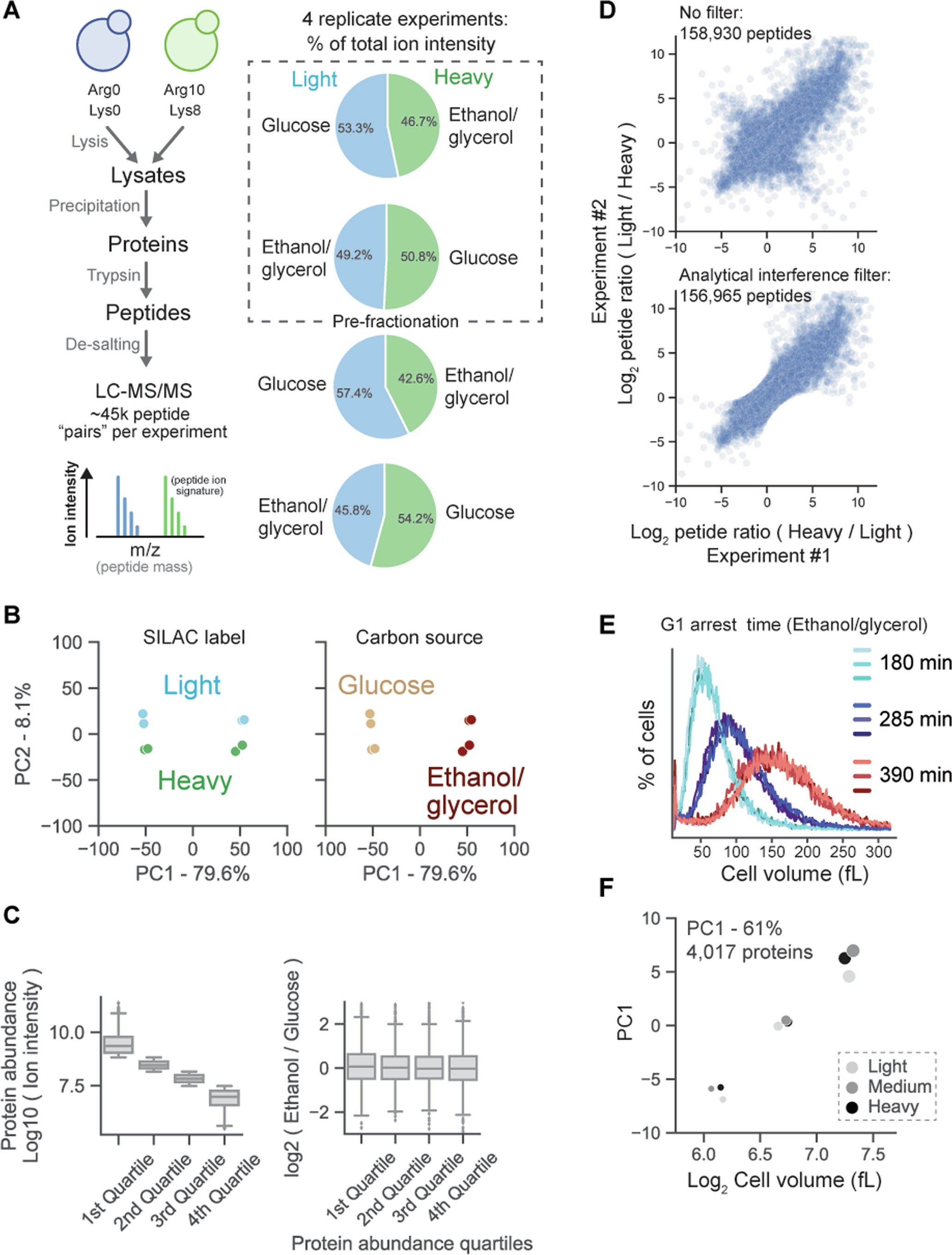
Extended Data Fig. 8: Supplement for Fig. 7.

(a) Proteome comparison of budding yeast utilizing fermentable or non-fermentable carbon sources. Four label-swapping biological replicate experiments were initially performed. Two of these experiments were then pre-fractionated for deeper proteome analysis. The media mixtures used in the comparison were synthetic complete with 2% dextrose (Glucose) and synthetic complete with 1% ethanol and 2% glycerol (Ethanol/glycerol). (b) Principal component analysis of all 4 biological replicate experiments. The same plot is shown twice. Coloring highlights the source of variance for PC1 and PC2. (c) Protein abundance does not influence the degree to which a protein’s concentration changes between growth conditions. For each individual protein, a crude estimation of copy number (summed peptide intensity) was used to bin the proteome by abundance quartiles. One of the two replicate experiments was used to calculate summed ion intensity for each protein. Box region represents the median and IQR. Tails extend to 1.5x the IQR. (d) Correlation of SILAC ratios for every unique peptide measurement shared between two biological replicate experiments. A unique peptide measurement is defined by the peptide sequence, modification state, charge state, and fraction number. To filter out peptide measurements that were contaminated by analytical interference, peptides that produced a reciprocal measurement between SILAC-swapped replicates were excluded (bottom plot). (e) G1 arrest time course (as described in Fig. 2) was performed in synthetic complete media supplemented 1% ethanol and 2% glycerol as a carbon source. The length of the G1 arrest time course was extended due to the slower growth rate in ethanol/glycerol media. Size separation was confirmed using a Coulter counter. Light-, medium-, and heavy-labeled yeast are differentially shaded. (f) Principal component analysis of the proteome measurements on small-, medium-, and large-sized cells grown in ethanol/glycerol media. The 1st principal component is plotted against mean cell volume. Dot size represents mean cell volume. Colors represent the SILAC label. SILAC labeling orientation for small, medium, and large cells was swapped for three replicate experiments. All three replicate experiments are plotted together.