Extended Data Fig. 8: Determinants of Trigger factor (TF) binding to RNCs.
From: Resolving chaperone-assisted protein folding on the ribosome at the peptide level

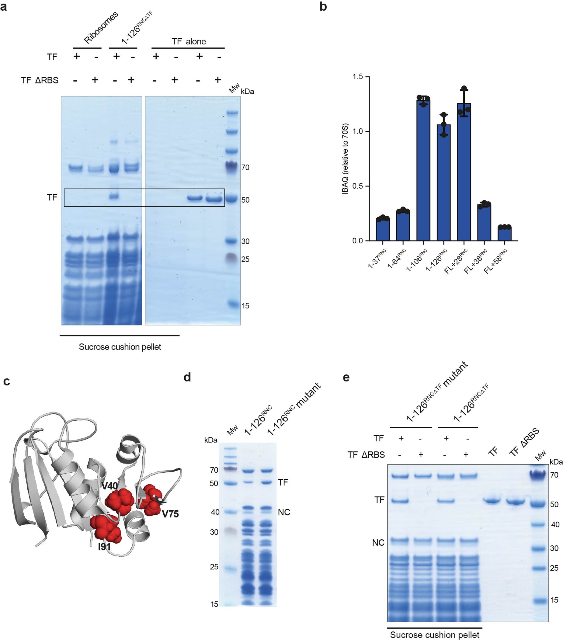
a, Empty 70 S ribosomes or 1-126RNCΔTF were incubated with wild-type or ribosome-binding-impaired (ΔRBS, F44A/R45A/K46A) TF and the reactions were centrifuged through a high-salt (1 M KOAc) sucrose cushion. The pellets were resuspended and analyzed by SDS-PAGE. No TF pelleted in the absence of ribosomes or RNCs. Experiments were repeated twice with similar results. b, Quantitative proteomic analysis of TF occupancy (as in Extended Data Fig. 2c) on RNCs purified under low salt (100 mM KOAc) conditions. Data are presented as mean values ± SD, n = 3 independent experiments. c, Structure of DHFR, with the residues mutated in the destabilized variant shown in red. d, SDS-PAGE of wild-type 1-126RNC and destabilized mutant (1-126RNC mutant) purified under high salt. Experiments were repeated twice with similar results. e, TF binding to wild-type 1-126RNCΔTF and destabilized mutant (1-126RNCΔTF mutant) was analyzed as in a, except that the reactions were centrifuged through a low-salt sucrose cushion. Experiments were repeated twice with similar results.