Extended Data Fig. 3
From: Single-molecule analysis of transcription activation: dynamics of SAGA coactivator recruitment

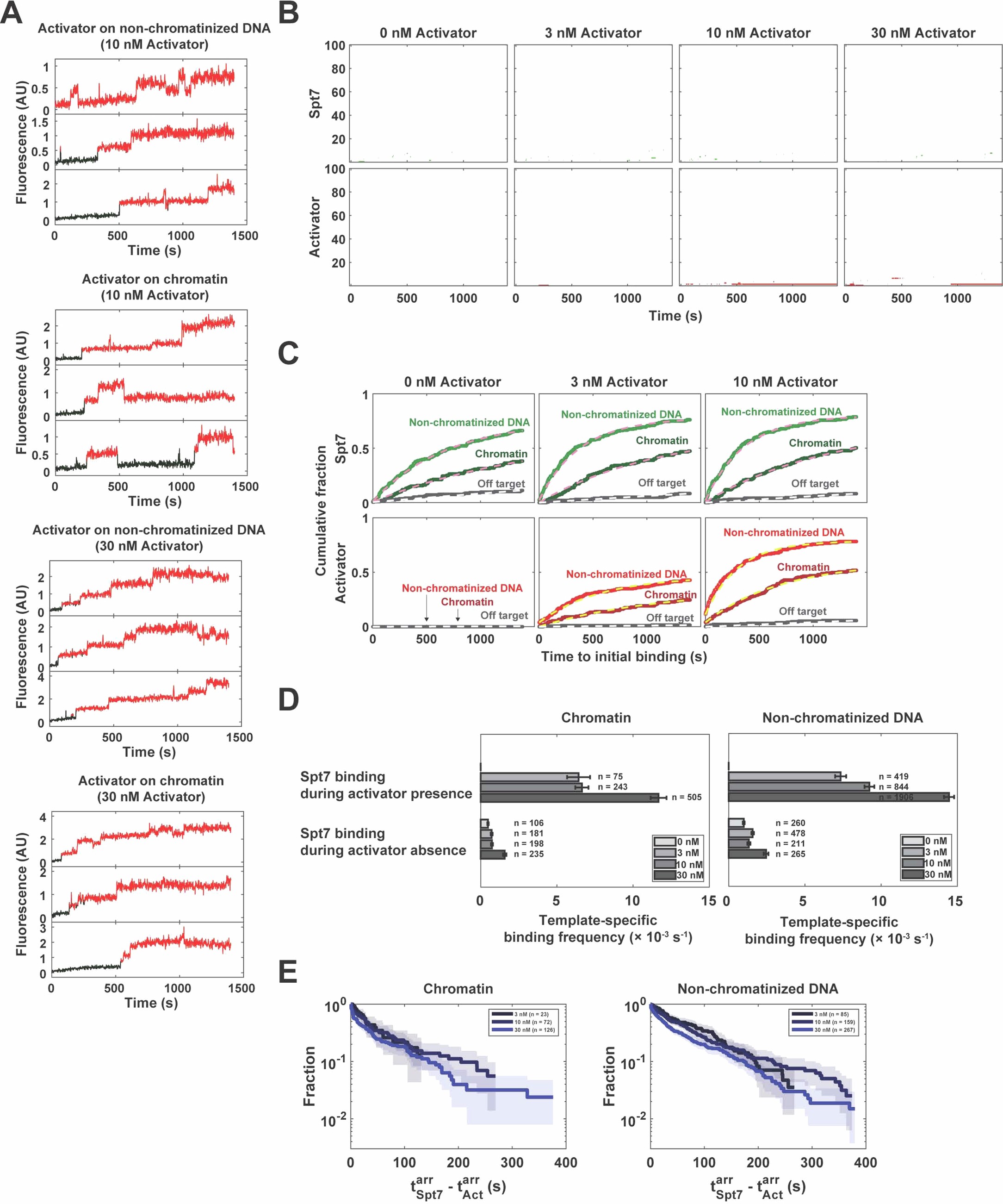
Effects of different activator concentrations on SAGA dynamics. a. Representative time records of Gal4-SNAPDY649-VP16 activator on non-chromatinized and chromatinized templates at 10 nM and 30 nM activator concentrations. Note the intensity jumps indicating that multiple activator molecules can bind simultaneously to the five Gal4 binding site UAS. b. Rastergrams of SAGA (Spt7-SNAPDY549, green) and Activator (Gal4-SNAPDY649-VP16, red) binding to ‘off-target’ areas of the slide where no template DNA is visible. 100 randomly chosen off-target locations show only sparse activator and Spt7 binding events at various activator concentrations (0, 3, 10 and 30 nM). c. Cumulative time-to-initial-binding distributions for Spt7-SNAPDY549 (upper panels) and Gal4-SNAPDY649-VP16 (lower panels) on non-chromatinized (light colors) versus chromatin (dark colors) templates at various activator concentrations (0, 3, and 10 nM). Gray curves show off-target background binding to slide surface, and dashed lines indicate curve fits. The corresponding data for 30 nM activator appears in Fig. 4c. Fit parameters are reported in Supplementary Table 5. d. Template-specific SAGA arrival frequencies (± S.E.) on chromatinized (left panel) and non-chromatinized (right panel) templates when activator is present or absent, calculated as in Fig. 2e. Four different activator concentrations (0, 3, 10 and 30 nM as indicated in key) were tested. Error bars show standard error, and n represents the number of Spt7 arrival events. Note that at 0 nM activator there is no ‘activator presence’, so the total frequency of Spt7 binding is all ‘during activator absence’. e. Cumulative survival plots of the time difference between Gal4-SNAPDY649-VP16 arrival (\({t}_{{Act}}^{{arr}}\)) and the first subsequent Spt7-SNAPDY549 arrival (\({t}_{{Spt}7}^{{arr}}\)) on chromatin (left panel) and non-chromatin DNA (right panel). Three different activator concentrations (3, 10, and 30 nM) were examined. Shaded regions indicate 90% confidence intervals obtained by bootstrapping. n represents the number of time intervals in each condition.