Fig. 3: Supercomplex assembly is critical for T. gondii fitness.
From: Structure, assembly and inhibition of the Toxoplasma gondii respiratory chain supercomplex

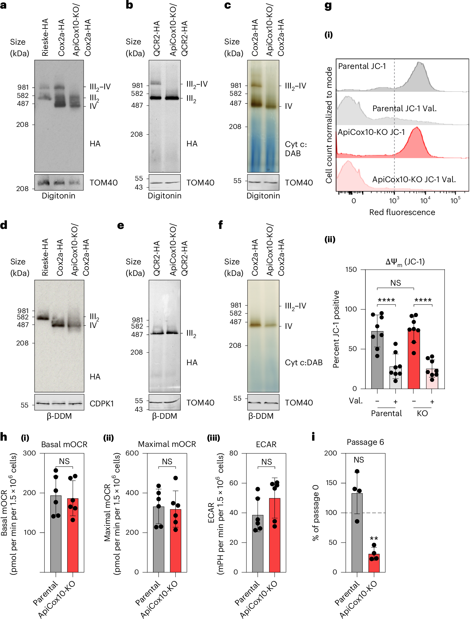
a, Native PAGE analysis of Rieske-HA (CIII2 tagged line), Cox2a-HA (CIV tagged line) and ApiCox10-KO in the Cox2a-HA background (ApiCox10-KO/Cox2a-HA). Total lysates were treated with digitonin and separated by BN–PAGE, followed by immunoblot analysis with anti-HA antibodies, as well as anti-TOM40 as a loading control. Positions of complexes are indicated. b, Native PAGE analysis of QCR2-HA (CIII2 tagged line) and ApiCox10-KO in the QCR2-HA background (ApiCox10-KO/QCR2-HA) treated with digitonin, as in a. Samples were also separated by SDS–PAGE and immunoblot analysis with anti-TOM40 antibodies performed as a loading control. c, Native PAGE analysis of Cox2a-HA ApiCox10-KO/Cox2a-HA treated with digitonin, followed by cytochrome c DAB staining to visualize CIV activity. d–f, Native PAGE analysis of the lines in a (d), b (e) and c (f) extracted using β-DDM. g, Measurement of mitochondrial membrane potential using JC-1 dye via flow cytometry analysis. (i): T. gondii stained with the dye JC-1 indicated that both lines possess a mitochondrial membrane potential that is sensitive to the ionophore valinomycin. The population to the right of the dotted gray line is JC-1 positive. (ii): quantification of mitochondrial membrane potential by population that is positive for JC-1 staining. Graphs show mean ± s.d., from eight independent experiments. One-way ANOVA followed by Tukey’s multiple pairwise comparisons was performed, and P values from relevant pairs are displayed. ****P < 0.0001. h, Extracellular flux analysis of (i) basal mitochondrial OCR, (ii) maximal mitochondrial OCR and (iii) ECAR of parental and ApiCox10-KO parasites. Graphs show mean ± s.d. from six independent experiments. P value was determined from a two-tailed unpaired Student’s t-test. i, A mixed culture growth competition assay of ApiCox10-KO or parental mNEON fluorescent parasites with tdTomato parasites. Relative abundance (compared with passage 0) of ApiCox10-KO or parental parasites after six passages. Points are mean of four independent experiments, error bars are s.d. P value was determined using a two-tailed one-sample t-test comparing values to passage 0, ** P = 0.0011. NS, not significant.