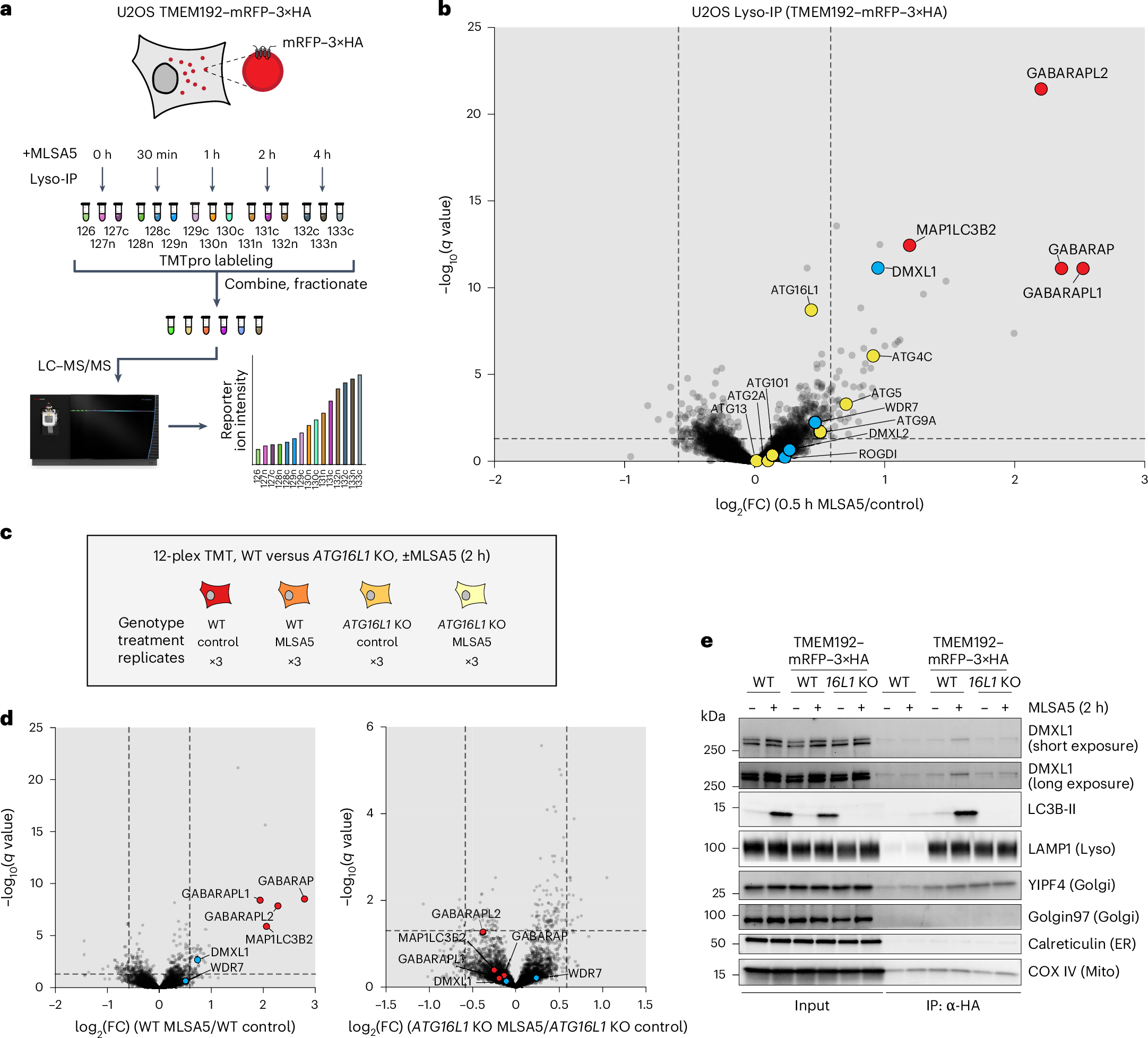
Fig. 1: Quantitative proteomics captures recruitment of proteins to lysosomes upon TRPML1 activation.
From: DMXL1 promotes recruitment of V1-ATPase to lysosomes upon TRPML1 activation

a, Scheme depicting the experimental design for identification of proteins recruited to lysosomes in response to TRPML1 activation. n = 3 for each condition. b, Volcano plot (log2(FC) versus –log10(q)) for Lyso-IP from U2OS cells that were treated with MLSA5 for 0.5 h or were untreated. ATG8 proteins are indicated by red circles. DMXL1, DMXL2, ROGDI and WDR7 are indicated by blue circles. Autophagy proteins are indicated by yellow circles. c, Schematic outlining experimental conditions, and the number of replicates, to determine ATG16L1-dependent lysosomal proteome changes during TRPML1 activation by MLSA5 (2 h). d, Volcano plot (log2(FC) versus –log10(q)) for Lyso-IP from WT or ATG16L1-KO U2OS cells treated with MLSA5 for 2 h compared with untreated cells. ATG8 proteins are indicated by red circles, and DMXL1 and WDR7 are indicated by blue circles. e, Immunoblotting validation of MLSA5-dependent recruitment of DMXL1 and LC3B-II to lysosomes isolated by Lyso-IP. MLSA5 treatment was 2 h. Whole-cell extracts are included as controls. The blot is representative of three independent experiments. Also see Extended Data Figures 1 and 2.