Fig. 6: Lysosomal hydrolase activity in DMXL1/2-deficient cells.
From: DMXL1 promotes recruitment of V1-ATPase to lysosomes upon TRPML1 activation

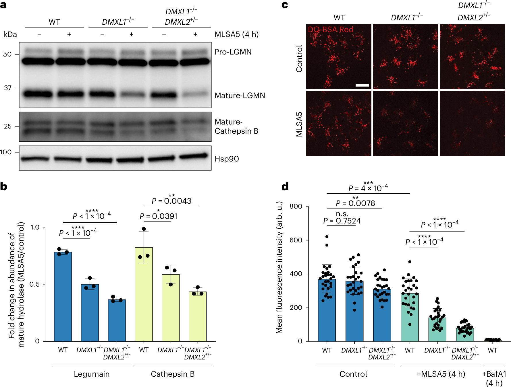
a, U2OS cells of the indicated genotypes were untreated or treated with MLSA5 for 4 h, and cell lysates were analyzed by immunoblotting with the indicated antibodies to detect unprocessed and mature hydrolytic enzymes. Blots were probed with α-Hsp90 as loading control. Representative of three independent experiments. b, Quantification of three independent experiments, as shown in a. Data are presented as mean values ± s.d. An ordinary one-way ANOVA followed by Dunnett’s multiple-comparisons test was used for statistical comparison. c, Confocal images showing fluorescence intensity of DQ-BSA Red in the indicated U2OS cells after treatment with MLSA5 (4 h). Scale bar, 20 µm. d, DQ-BSA Red fluorescence intensity in experiments equivalent to that shown in c. Quantification was performed on the following total number of cells from three biological replicates: control: WT n = 28, DMXL1−/− n = 28, DMXL1−/−DMXL2+/− n = 28; MLSA5: WT n = 28, DMXL1−/− n = 28, DMXL1−/−DMXL2+/− n = 30. Quantification for BafA1 treatment represents n = 14 cells from one biological replicate. Arb. u., arbitrary units. Treatment with BafA1 was used to measure the maximum inhibition of lysosomal activity as measured with DQ-BSA Red. Data are presented as mean values ± s.d. An ordinary one-way ANOVA followed by Dunnett’s multiple comparison test was used to compare genotypes within the control group and Brown Forsyth and Welch’s ANOVA followed by Dunnett’s T3 test was used to compare genotypes within MLSA5 treatment group. Unpaired two-sided Student’s t-test was used to compare between WT control and WT MLSA5-treated conditions. *P ≤ 0.05; **P ≤ 0.01; ***P ≤ 0.001; ****P ≤ 0.0001; n.s., not significant. Also see Extended Data Figure 7.